Choosing the Right Research Methodology for Your Dissertation
Explore the different research methodologies, including qualitative, quantitative, and mixed methods, and how to select the best approach for your dissertation’s research goals

Dissertation

Page View : 329

Choosing the Right Research Methodology for Your Dissertation

Selecting an appropriate research methodology is one of the most critical decisions you will make in your dissertation journey. The methodology you choose not only shapes your research design and data collection techniques but also determines how you interpret and analyze your findings. With various approaches available—including qualitative, quantitative, and mixed methods—it is essential to understand the strengths, limitations, and best applications of each. In this comprehensive guide, we will explore the different research methodologies and provide you with practical strategies to select the best approach for your dissertation’s research goals.


1. The Role of Research Methodology in Your Dissertation

The research methodology is the blueprint that guides your entire study. It defines how you will collect, analyze, and interpret data to answer your research question. A well-chosen methodology ensures that your study is valid, reliable, and capable of producing meaningful insights.

  • Direction and Focus:
    Your methodology helps to narrow down your research focus by specifying the tools and techniques that will be used. It directs every subsequent step—from literature review and data collection to analysis and interpretation.

  • Rigor and Credibility:
    A sound research design enhances the credibility of your findings. Whether you are testing a hypothesis or exploring a phenomenon, your chosen methodology must be rigorous enough to withstand scrutiny from peers and examiners.

  • Alignment with Research Goals:
    Different methodologies serve different research purposes. The approach you choose should align with your overall objectives, the nature of your research question, and the theoretical framework underpinning your study.

Understanding these aspects is crucial before diving into the various types of research methodologies available.


2. Overview of Major Research Methodologies

Research methodologies are generally categorized into three broad types: qualitative, quantitative, and mixed methods. Each type has distinct characteristics and is suited to particular types of research questions.

A. Quantitative Research

Quantitative research is grounded in the collection and analysis of numerical data. It employs statistical methods to test hypotheses and uncover patterns, relationships, or differences among variables.

  • Characteristics:

    • Objective Measurement: Data are collected in a structured, systematic manner.
    • Large Sample Sizes: Often involves large populations to ensure generalizability.
    • Statistical Analysis: Uses descriptive and inferential statistics to draw conclusions.
    • Replicability: Designed to be replicable by other researchers.
  • Common Methods:

    Dissertation
    • Surveys and questionnaires with closed-ended questions.
    • Experiments and quasi-experiments.
    • Secondary data analysis using existing datasets.
    • Structured observations.
  • When to Use Quantitative Methods:

    • When your research question involves measuring the magnitude of relationships, effects, or differences.
    • When you need to generalize your findings to a larger population.
    • When objective measurement and statistical analysis are required to test hypotheses.

B. Qualitative Research

Qualitative research focuses on exploring complex phenomena through non-numerical data. It is particularly useful for understanding the depth, meaning, and context of human experiences, behaviors, and social phenomena.

  • Characteristics:

    • Subjective Interpretation: Emphasizes personal perspectives, experiences, and narratives.
    • Small, Focused Samples: Typically involves in-depth analysis of a smaller group.
    • Rich, Descriptive Data: Data are collected in the form of words, images, or observations.
    • Flexibility: Research design can evolve as new insights emerge during the study.
  • Common Methods:

    • In-depth interviews and focus groups.
    • Participant observations.
    • Content or thematic analysis of texts, media, or artifacts.
    • Case studies and ethnographic research.
  • When to Use Qualitative Methods:

    • When you seek to explore new or under-researched phenomena.
    • When the research question requires understanding of processes, meanings, and experiences.
    • When context and depth are more important than generalizability.

C. Mixed Methods Research

Mixed methods research combines quantitative and qualitative approaches to provide a more comprehensive understanding of the research problem. This methodology allows for the corroboration and triangulation of data, enhancing the overall validity of the study.

  • Characteristics:

    Dissertation
    • Integration: Merges numerical data with rich, contextual insights.
    • Complementarity: One method compensates for the weaknesses of the other.
    • Sequential or Concurrent Design: Data can be collected in phases or simultaneously.
    • Complexity: Requires careful planning to integrate diverse data types coherently.
  • Common Designs:

    • Sequential Explanatory: Quantitative data are collected and analyzed first, followed by qualitative data to explain the quantitative findings.
    • Sequential Exploratory: Qualitative data are gathered initially to explore a phenomenon, followed by quantitative data to test or generalize the qualitative findings.
    • Concurrent Triangulation: Both qualitative and quantitative data are collected at the same time to cross-validate results.
  • When to Use Mixed Methods:

    • When your research problem requires both breadth and depth of understanding.
    • When you need to validate findings across different data sources.
    • When integrating statistical trends with contextual insights is essential for comprehensive analysis.

3. Criteria for Choosing the Right Methodology

Selecting the appropriate methodology involves careful consideration of several key factors. Below are some criteria that can help guide your decision:

A. Research Objectives and Questions

  • Alignment with Goals:
    Your chosen methodology must directly address your research objectives and questions. For instance, if you aim to measure the extent of a phenomenon, quantitative methods might be more appropriate. Conversely, if your goal is to understand the underlying reasons behind a behavior, qualitative methods may be preferable.

  • Nature of the Question:
    Determine whether your research question is exploratory (qualitative), explanatory (quantitative), or a combination of both (mixed methods).

B. Theoretical Framework

  • Compatibility:
    Your theoretical framework often dictates the methodological approach. For example, constructivist or interpretivist paradigms typically align with qualitative research, whereas positivist paradigms favor quantitative methods.

  • Contribution to Knowledge:
    Consider how your methodology will contribute to the existing body of knowledge. A strong methodology not only supports your research but also advances theoretical discussions within your field.

C. Practical Considerations

  • Resources and Time:
    Evaluate the resources available, including time, funding, and access to participants or data sources. Quantitative research often requires larger samples and sophisticated statistical tools, while qualitative research may demand more time for in-depth data collection and analysis.

  • Expertise:
    Assess your own strengths and skills. If you are more comfortable with statistical analysis, a quantitative approach may be more appropriate. If you excel in in-depth interviews and thematic analysis, qualitative methods might be a better fit.

  • Accessibility:
    Consider the accessibility of data. Sometimes, primary quantitative data may be challenging to collect, making secondary quantitative data or qualitative methods more feasible.

D. Ethical and Cultural Considerations

  • Participant Impact:
    Reflect on how your methodology might affect participants. Qualitative methods that involve personal interviews may require extra sensitivity and ethical safeguards compared to anonymous surveys.

  • Dissertation

    Context Sensitivity:
    Consider the cultural and contextual factors of your research setting. A methodology that works well in one cultural context might not be appropriate in another.

By evaluating these criteria, you can make an informed decision on the methodology that best suits your dissertation’s needs.


4. Advantages and Limitations of Each Methodology

Understanding the strengths and weaknesses of each methodology can help you anticipate challenges and plan accordingly.

A. Quantitative Research

  • Advantages:

    • Objectivity: Quantitative methods provide objective, numerical data that can be statistically analyzed.
    • Generalizability: Larger sample sizes often allow findings to be generalized to a broader population.
    • Precision: Allows for the measurement of variables with a high degree of accuracy.
    • Replicability: Studies can be replicated to verify findings.
  • Limitations:

    • Limited Context: Numerical data may not capture the full context or meaning behind the phenomena.
    • Rigidity: Structured surveys and experiments may not allow for unexpected insights.
    • Resource Intensive: Large sample sizes and advanced statistical software can be costly and time-consuming.

B. Qualitative Research

  • Advantages:

    • Depth and Detail: Provides rich, detailed insights into complex phenomena.
    • Flexibility: Can adapt to new discoveries and evolving research questions.
    • Contextual Understanding: Captures the nuances of participant experiences and social contexts.
    • Exploratory Nature: Ideal for exploring new or under-researched topics.
  • Limitations:

    • Subjectivity: Data interpretation can be influenced by researcher bias.
    • Generalizability: Findings from small, non-random samples may not be easily generalized.
    • Time-Consuming: In-depth data collection and analysis require significant time and effort.
    • Replicability Issues: The unique context of qualitative studies may limit replicability.

C. Mixed Methods Research

  • Advantages:

    • Comprehensive Insight: Combines the strengths of both quantitative and qualitative approaches.
    • Triangulation: Cross-validation of data enhances the credibility of findings.
    • Flexibility: Adapts to complex research questions that require both breadth and depth.
    • Enhanced Understanding: Provides a fuller picture by integrating numerical trends with personal narratives.
  • Limitations:

    • Complexity: Managing two sets of methodologies can be challenging and require significant expertise.
    • Resource Demands: May require more time, funding, and logistical planning than single-method studies.
    • Integration Difficulties: Combining and reconciling data from different methods can be complicated.

By weighing these advantages and limitations, you can better match your research goals with the appropriate methodology.


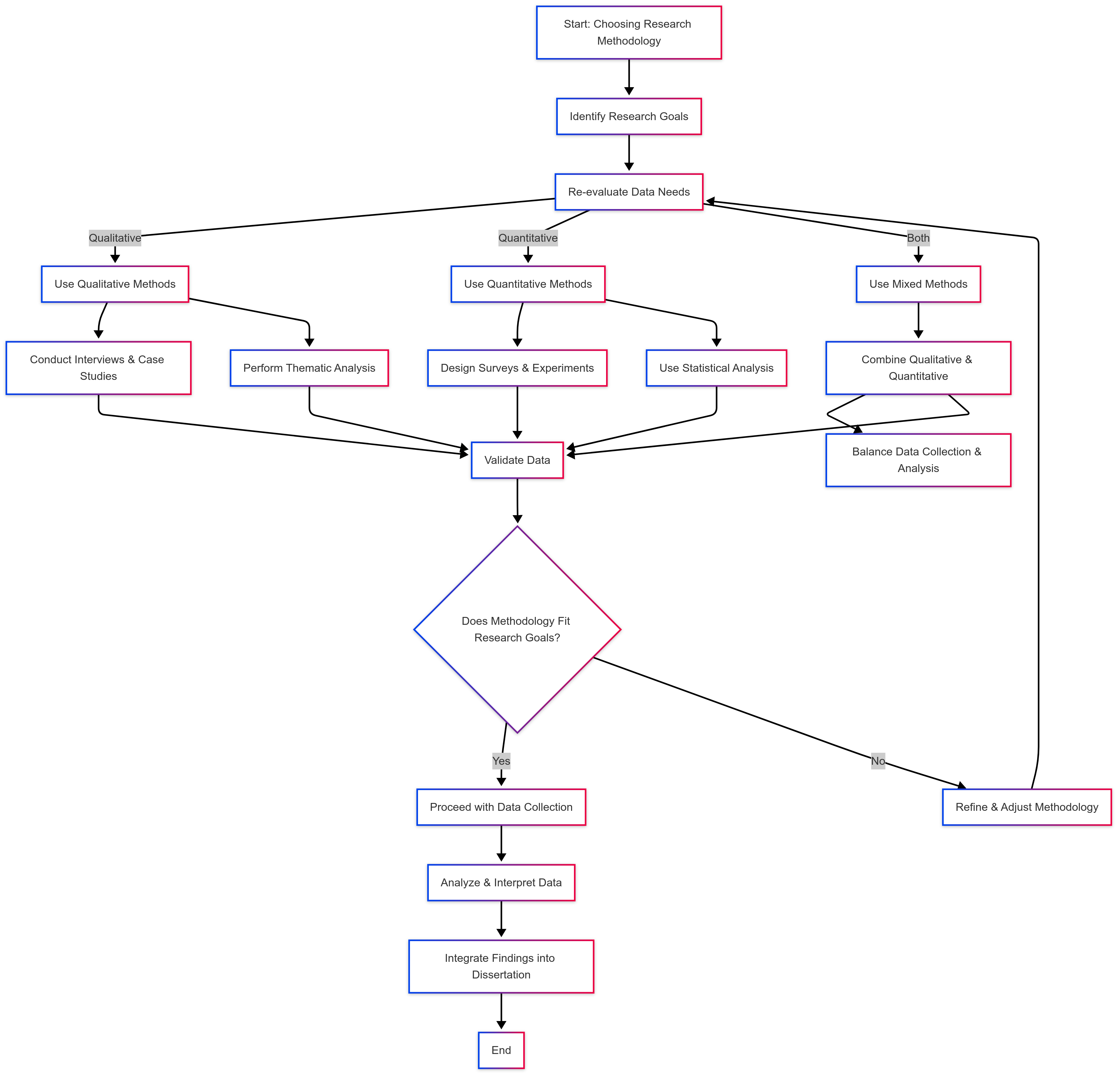
5. Steps to Selecting the Right Methodology for Your Dissertation

Now that you understand the different methodologies and the criteria for choosing among them, here is a step-by-step process to help you select the right approach for your dissertation:

Step 1: Define Your Research Question and Objectives

  • Write down your primary research question(s) and clearly state your objectives.
  • Consider whether your questions require measurement, exploration, or both.

Step 2: Conduct a Preliminary Literature Review

  • Identify the methodologies used in key studies within your field.
  • Note the strengths and gaps in the literature that your research could address.
  • Evaluate whether previous studies were more effective using quantitative, qualitative, or mixed methods.

Step 3: Reflect on Your Theoretical Framework

  • Determine which theoretical perspective underpins your research.
  • Choose a methodology that aligns with your theoretical stance (e.g., interpretivism for qualitative research or positivism for quantitative research).

Step 4: Assess Practical Considerations

  • Evaluate available resources, including time, funding, and access to data or participants.
  • Consider your own expertise and whether you are more comfortable with numerical data analysis or narrative interpretation.
  • Identify any ethical concerns and ensure the methodology can address these adequately.

Step 5: Consider the Complementarity of Methods

  • Decide if a single approach is sufficient or if a mixed methods design will provide a more comprehensive answer to your research question.
  • For mixed methods, plan how you will integrate the two approaches (e.g., sequentially or concurrently) and how each will inform the other.

Step 6: Draft a Methodology Proposal

  • Outline your chosen methodology, including detailed descriptions of your data collection and analysis methods.
  • Justify your choice by linking it to your research objectives, theoretical framework, and practical constraints.
  • Seek feedback from your advisor or committee to refine your approach.

Step 7: Revise and Finalize Your Methodology

  • Based on feedback and further reflection, adjust your research design as necessary.
  • Ensure that your final methodology is clearly articulated and aligned with your dissertation’s overall aims.

6. Case Studies: Applying Methodology Choices

Examining case studies from various disciplines can offer insight into how different methodologies are applied in practice.

Case Study 1: A Quantitative Approach in Social Sciences

  • Research Focus:
    Investigating the relationship between social media usage and political participation among young adults.

  • Methodology Choice:
    A quantitative approach was chosen because the study aimed to measure the extent of social media use and its statistical correlation with political activities.

  • Data Collection:
    A structured survey was administered to a large sample of participants, and data were analyzed using regression analysis.

  • Outcome:
    The study provided statistically significant findings that quantified the relationship, allowing for generalizations about the population.

Case Study 2: A Qualitative Approach in Health Sciences

  • Research Focus:
    Understanding patient experiences with chronic pain management.

  • Methodology Choice:
    A qualitative approach was deemed appropriate to capture the rich, personal narratives of patients and understand the complexities of their experiences.

  • Data Collection:
    In-depth interviews were conducted with a select group of patients, and thematic analysis was used to identify recurring patterns.

  • Outcome:
    The research yielded detailed insights into the challenges and coping mechanisms of patients, informing improvements in healthcare practices.

Case Study 3: A Mixed Methods Approach in Business

  • Research Focus:
    Exploring the impact of flexible work policies on employee productivity and job satisfaction.

  • Methodology Choice:
    A mixed methods approach was selected to combine quantitative measures (such as productivity metrics and survey data) with qualitative insights (through focus groups and interviews).

  • Data Collection:
    Surveys provided numerical data on productivity, while focus groups offered context and deeper understanding of employee satisfaction.

  • Outcome:
    The study integrated both sets of data, allowing for robust conclusions and practical recommendations for business policy.

These examples illustrate how the choice of methodology can be tailored to the research question and context, ensuring that the approach maximizes the potential for meaningful insights.


7. Common Pitfalls and How to Avoid Them

Even when you carefully select a methodology, challenges can arise. Here are some common pitfalls and strategies for avoiding them:

A. Misalignment with Research Objectives

  • Pitfall:
    Choosing a methodology that does not fully address your research question can lead to incomplete or skewed results.
  • Solution:
    Continuously revisit your research objectives throughout the planning process. Ensure that every component of your methodology directly contributes to answering your primary questions.

B. Overcomplicating the Research Design

  • Pitfall:
    A complex, overly ambitious research design, especially in mixed methods studies, can overwhelm you and dilute your findings.
  • Solution:
    Focus on simplicity and clarity. Use pilot studies to test your design and refine your approach before scaling up.

C. Inadequate Ethical Considerations

  • Pitfall:
    Failing to address ethical issues can compromise your research and delay progress.
  • Solution:
    Plan for ethical approval early. Ensure that your data collection methods, especially those involving human subjects, adhere to ethical guidelines.

D. Insufficient Data Integration in Mixed Methods

  • Pitfall:
    When using mixed methods, a common challenge is the failure to integrate qualitative and quantitative findings coherently.
  • Solution:
    Develop a clear plan for how data from both methods will complement each other. Use triangulation techniques to validate your findings and ensure that the integration enhances the overall narrative of your dissertation.

8. Final Thoughts: Making an Informed Decision

Choosing the right research methodology is a foundational step that will significantly influence the direction and quality of your dissertation. Here are some parting thoughts to consider:

  • Reflect Deeply:
    Spend ample time reflecting on your research questions, theoretical framework, and practical constraints. Your methodology should emerge organically from this thoughtful process.

  • Seek Guidance:
    Don’t hesitate to discuss your options with your advisor, committee members, or peers. Their insights can provide valuable perspectives that help you refine your approach.

  • Be Flexible:
    Remember that research is an iterative process. As you collect data and analyze results, you may need to adjust your methodology. Embrace this flexibility as a strength rather than a setback.

  • Focus on Rigor and Relevance:
    Ultimately, the goal is to choose a methodology that is rigorous enough to withstand academic scrutiny and relevant enough to provide meaningful insights into your research problem.

By carefully weighing the pros and cons of qualitative, quantitative, and mixed methods, and by aligning your choice with your research objectives, you set the stage for a successful dissertation that not only contributes to your field but also demonstrates your ability to conduct high-quality, scholarly research.

At DissertationAssist.com, we believe that the right methodology is the backbone of any robust research project. With thoughtful planning, continual reflection, and a commitment to excellence, you can choose a research approach that guides you from the first page of your dissertation to your final conclusions.

Good luck on your dissertation journey. May your research be methodologically sound, your findings compelling, and your contributions impactful.

ORDER NOW

Total file size must not exceed 20MB. An email will be sent to care@dissertationassistassist.com

Please Verify Captcha