How to Conduct Primary vs. Secondary Research for Your Dissertation
Understand the differences between primary and secondary research methods, when to use each type, and how they complement each other in a comprehensive dissertation study.

Dissertation

Page View : 367

How to Conduct Primary vs. Secondary Research for Your Dissertation

Conducting rigorous dissertation research requires a clear understanding of the different types of research methods available—primarily primary and secondary research. Each method plays a crucial role in building a comprehensive study, and knowing when and how to use them can significantly enhance the quality and depth of your dissertation. In this guide, we’ll explore the definitions, advantages, challenges, and applications of both primary and secondary research methods. We’ll also discuss how they can complement each other, offering practical strategies for integrating both approaches into a cohesive research design.


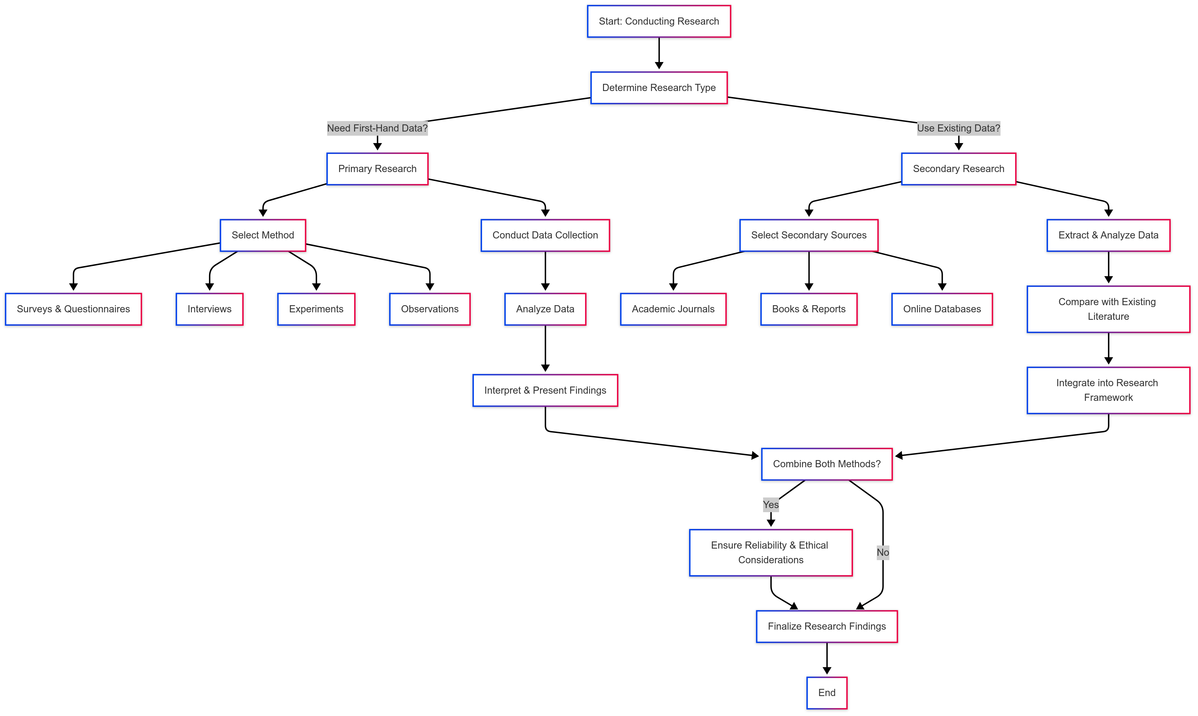
1. Understanding Primary and Secondary Research

Before diving into practical strategies, it’s essential to clearly define what primary and secondary research are, and how they differ.

A. Primary Research

Primary research refers to the process of collecting new, original data directly from sources. It involves the direct collection of data through methods such as:

  • Surveys and Questionnaires: Structured tools to gather quantitative or qualitative responses.
  • Interviews: One-on-one or group discussions to obtain in-depth insights.
  • Observations: Systematic recording of behaviors or events as they occur.
  • Experiments: Controlled studies to determine cause-and-effect relationships.
  • Focus Groups: Guided discussions with selected groups to explore perceptions and opinions.

The primary research process allows you to tailor your data collection specifically to your research question. This method provides first-hand, unique insights that can be directly linked to the objectives of your study.

B. Secondary Research

Secondary research involves gathering data that has already been collected, analyzed, and published by other researchers or institutions. Common sources include:

  • Academic Journals and Books: Peer-reviewed articles and scholarly texts that offer established theories, empirical findings, and critical analyses.
  • Government and Institutional Reports: Data and statistics published by reputable organizations.
  • Databases and Repositories: Aggregated sources like JSTOR, ProQuest, and PubMed where you can access a wide array of previous studies.
  • Systematic Reviews and Meta-Analyses: Comprehensive reviews of existing literature that summarize findings across multiple studies.

Secondary research is invaluable for establishing the context of your study, building a theoretical framework, and identifying gaps in the existing literature. It serves as the foundation upon which you can build your primary research.


2. When to Use Primary vs. Secondary Research

Deciding whether to use primary or secondary research (or a combination of both) depends on the nature of your dissertation, the research question, and the availability of resources.

A. When to Use Primary Research

Primary research is particularly useful when:

Dissertation
  • Addressing New Questions: If your research question is unique or under-explored, primary research can provide fresh data that has not been previously published.
  • Gathering Specific Data: When you need data that is highly specific to your research context or population, primary data collection allows you to tailor questions, samples, and methodologies to your needs.
  • Testing Hypotheses: Experimental studies or surveys that test specific hypotheses require original data that reflects the current state of affairs.
  • Obtaining Current Information: Primary research can capture recent trends or emerging issues that may not yet be well-documented in secondary sources.

B. When to Use Secondary Research

Secondary research is ideal when:

  • Establishing Context: Before you embark on primary data collection, secondary research helps you understand the existing body of knowledge and identify gaps in the literature.
  • Supporting Theoretical Frameworks: Secondary sources provide a rich source of theories, models, and empirical findings that inform your research design.
  • Resource Constraints: If time, budget, or access to participants is limited, secondary research can be a cost-effective way to gather comprehensive background information.
  • Comparative Analysis: When you need to compare your findings with established studies or track historical trends, secondary data can provide the necessary context.

C. Complementary Use: Mixed Methods Approach

In many dissertations, combining both primary and secondary research creates a more comprehensive study. The strengths of one method often counterbalance the limitations of the other. For example:

  • Foundation and Validation: Secondary research can establish a theoretical framework and contextual background, while primary research validates or challenges these findings with new data.
  • Triangulation: Using both methods enhances the reliability of your findings through triangulation, where multiple data sources converge to support your conclusions.
  • Depth and Breadth: Secondary research offers breadth by covering a wide range of studies, whereas primary research provides depth by focusing on specific aspects of your research question.

3. Planning Your Research: Defining Objectives and Questions

A clear research plan is essential for determining the appropriate mix of primary and secondary research.

A. Defining Research Objectives

Start by clearly stating the objectives of your dissertation:

  • What do you aim to discover or prove?
  • What are the key variables or phenomena you intend to investigate?

These objectives should be specific, measurable, and relevant. They will guide the selection of research methods and help you decide whether primary, secondary, or mixed research is most appropriate.

B. Formulating Your Research Questions

Your research questions should be precise and directly linked to your objectives. For example:

  • Primary Research Question: “How does the implementation of flexible work policies impact employee productivity in technology companies?”
  • Secondary Research Question: “What trends have emerged in the literature regarding remote work and productivity over the past decade?”

Clear research questions provide a roadmap for your study and help you identify which methods will best answer these questions.


4. Conducting Secondary Research: Strategies and Tools

Secondary research forms the backbone of your literature review and theoretical framework. Here are steps and strategies for effective secondary research:

A. Identify Relevant Sources

  • Academic Databases: Use databases like JSTOR, ProQuest, and Google Scholar to locate peer-reviewed articles, books, and conference papers.
  • Institutional Repositories: Explore university libraries and digital repositories for theses, dissertations, and reports.
  • Government and Organizational Websites: Access reports and statistical data from reputable sources such as government agencies and international organizations.

B. Evaluate Source Credibility

Not all sources are created equal. To ensure quality:

  • Check for Peer Review: Ensure that the materials are peer-reviewed or published by reputable organizations.
  • Assess the Author’s Credentials: Look for established scholars or experts in the field.
  • Publication Date: Prioritize recent publications, especially in fast-evolving fields, unless historical context is needed.

C. Organize and Synthesize Literature

  • Create a Literature Matrix: Develop a table that categorizes studies by methodology, findings, and theoretical perspectives.
  • Use Reference Management Software: Tools like Zotero, EndNote, or Mendeley help you store and organize references, making it easier to build your bibliography and integrate citations.
  • Identify Gaps: Synthesize your findings to highlight areas that require further investigation. These gaps can inform the direction of your primary research.

D. Developing a Theoretical Framework

Your literature review should culminate in a theoretical framework that underpins your study:

  • Compare Theories: Analyze and compare various theoretical perspectives to determine which best supports your research question.
  • Build Hypotheses: Use secondary research to form the basis of your hypotheses, which you will later test through primary research.

5. Conducting Primary Research: Methods and Considerations

Primary research involves the collection of original data and requires careful planning to ensure that it directly addresses your research questions.

A. Choosing the Appropriate Method

The method you select depends on the nature of your research question and the type of data you need:

Dissertation
  • Surveys and Questionnaires: Ideal for collecting quantitative data from large populations.
  • Interviews: Useful for obtaining in-depth, qualitative insights from key informants or experts.
  • Observations: Best for studies where behavior or phenomena must be recorded in real-time.
  • Experiments: Suitable for testing specific hypotheses under controlled conditions.
  • Focus Groups: Effective for exploring perceptions and opinions in a group setting.

Consider the strengths and limitations of each method in the context of your research objectives.

B. Designing Your Data Collection Instruments

  • Develop Clear Questions: Whether it’s a survey, interview guide, or observation checklist, your questions should be clear, unbiased, and aligned with your research objectives.
  • Pilot Testing: Before full-scale data collection, conduct a pilot study to test your instruments. This helps identify potential issues and allows for necessary revisions.
  • Ethical Considerations: Ensure that your research design complies with ethical standards. Obtain informed consent, guarantee confidentiality, and address any potential risks to participants.

C. Sampling Strategies

  • Define Your Population: Clearly identify the group from which you will collect data.
  • Sampling Methods: Choose a sampling method (random, stratified, convenience, etc.) that best fits your research design and ensures representative data.
  • Sample Size: Determine an adequate sample size to achieve statistical significance or data saturation, depending on whether your study is quantitative or qualitative.

D. Data Collection Procedures

  • Schedule and Logistics: Plan your data collection timeline, considering factors such as participant availability and resource constraints.
  • Training and Calibration: If your research involves multiple data collectors, ensure they are properly trained to maintain consistency.
  • Documentation: Keep detailed records of your data collection process. This transparency strengthens the reliability of your study and facilitates later analysis.

Dissertation

6. Integrating Primary and Secondary Research

A comprehensive dissertation often benefits from the integration of both primary and secondary research. Here’s how to effectively combine the two:

A. Establishing a Conceptual Link

  • Literature as a Foundation: Use secondary research to provide the background and theoretical context for your primary research. The literature review should highlight gaps and justify the need for your primary study.
  • Hypothesis Development: Formulate hypotheses or research questions based on insights gained from secondary sources. Your primary research will then test these hypotheses.

B. Complementary Data Analysis

  • Triangulation: Compare findings from primary research with existing studies. Triangulating data from multiple sources enhances the credibility and robustness of your conclusions.
  • Iterative Process: Use preliminary findings from primary research to refine your literature review and vice versa. This iterative process ensures that both strands of research inform and strengthen each other.

C. Presenting Integrated Findings

  • Thematic Organization: When writing your dissertation, organize chapters so that secondary and primary research findings are presented in a coherent manner. For example, you might discuss the literature review first, followed by the presentation of primary data, and then integrate the two in the discussion chapter.
  • Visual Aids: Use tables, graphs, and charts to compare and contrast data from primary and secondary sources. Visual representations can clarify complex relationships and highlight the significance of your findings.

7. Overcoming Challenges in Mixed-Method Research

Integrating primary and secondary research presents unique challenges. Here are strategies to address common issues:

A. Data Inconsistencies

  • Reconciling Differences: You may encounter discrepancies between primary data and published literature. Address these differences through critical analysis—consider variations in methodologies, contexts, and timeframes.
  • Supplemental Data: If inconsistencies arise, consider gathering additional primary data or seeking more comprehensive secondary sources to bridge gaps.

B. Time and Resource Constraints

  • Prioritization: Balance your research efforts by prioritizing the data collection methods that are most crucial to your study. If time is limited, focus on methods that offer the greatest insight.
  • Efficient Planning: Develop a detailed research plan that integrates both primary and secondary methods without overextending your resources.

C. Maintaining Objectivity

  • Bias Minimization: Ensure that your interpretation of primary and secondary data is objective. Use systematic coding procedures for qualitative data and standardized analytical techniques for quantitative data.
  • Peer Review: Engage with peers or advisors to review your data interpretation. External feedback can help ensure that your analysis remains balanced and unbiased.

8. Evaluating the Impact of Your Research Methods

Assessing the effectiveness of your research methods is critical to ensuring the integrity of your dissertation.

A. Validity and Reliability

  • Primary Research Validity: Evaluate whether your data collection methods accurately measure what they are intended to. Use pilot studies and pre-tests to confirm the validity of your instruments.
  • Secondary Research Reliability: Ensure that your secondary sources are consistent, reputable, and widely accepted in your field. Cross-check data across multiple sources to verify reliability.

B. Reflective Practice

  • Ongoing Assessment: Regularly review your research methods throughout the dissertation process. Reflect on what is working well and what needs adjustment.
  • Documenting Challenges: Keep a research journal documenting challenges and how you addressed them. This record not only improves your methodology but can also be included in your dissertation to demonstrate reflective practice.

C. Contribution to Knowledge

Ultimately, the goal of your research is to contribute new insights to your field. Evaluate how effectively your combined research methods address your research questions and whether they provide a solid foundation for your conclusions. A well-integrated approach that leverages both primary and secondary research can lead to robust, impactful findings.


9. Practical Tips for Efficient Research Management

To streamline the process of conducting both primary and secondary research, consider the following practical tips:

A. Time Management

  • Set Clear Deadlines: Break your research into phases and assign deadlines for completing literature reviews, designing instruments, collecting data, and analyzing results.
  • Use Project Management Tools: Tools like Trello, Asana, or even a detailed calendar can help you track progress and ensure that both primary and secondary research tasks are completed on schedule.

B. Organization

  • Maintain Detailed Records: Whether it’s field notes, interview transcripts, or digital annotations, keep all your research data well-organized for easy reference.
  • Reference Management Software: Use software like Zotero or EndNote to store and organize your secondary sources, and integrate these with your writing process seamlessly.

C. Regular Reviews and Feedback

  • Advisor Meetings: Schedule regular meetings with your advisor to discuss your research progress, challenges, and preliminary findings. Their feedback is invaluable in ensuring that your methods remain aligned with your objectives.
  • Peer Collaboration: Engage with fellow researchers or join study groups. Sharing insights and challenges can provide new perspectives and help refine your research approach.

D. Flexibility and Adaptability

  • Be Prepared to Pivot: Research rarely follows a linear path. Stay flexible and be ready to modify your research design if new insights or challenges emerge.
  • Iterative Improvements: Continuously refine your research questions, methods, and analysis techniques as your understanding of the subject deepens.

10. Final Thoughts: The Path to Comprehensive Dissertation Research

Mastering both primary and secondary research methods is a journey that requires careful planning, continuous learning, and critical reflection. By understanding the differences between these methods, knowing when to use each, and learning how to integrate them effectively, you can build a comprehensive and robust dissertation that stands up to academic scrutiny.

A strong dissertation is built on the foundation of reliable, up-to-date, and well-organized research. Secondary research provides the essential background and theoretical framework, while primary research adds originality and specificity to your study. When combined, these approaches not only validate your findings but also enrich your overall contribution to your field.

Remember that effective research is iterative. Your initial literature review might prompt changes in your primary research design, and preliminary primary data might lead you to revisit and refine your secondary sources. Embrace this iterative process as part of your scholarly journey.

In the end, the goal is to produce a dissertation that is both methodologically sound and deeply insightful—a work that contributes meaningfully to your discipline. By leveraging academic databases, employing robust data collection methods, and continuously refining your research approach, you will be well-equipped to navigate the complexities of dissertation research.

At DissertationAssist.com, we are committed to supporting you through every step of your research journey. Whether you need guidance on refining your research methods, integrating primary and secondary data, or managing your research process efficiently, our resources and expert advice are here to help.

Good luck on your dissertation journey. May your research be thorough, your analysis insightful, and your final dissertation a true testament to your dedication and scholarly excellence.

ORDER NOW

Total file size must not exceed 20MB. An email will be sent to care@dissertationassistassist.com

Please Verify Captcha