The Benefits of Seeking Professional Help for Your Dissertation
Learn how professional dissertation writing services can provide expert assistance with research, writing, and editing, ensuring high-quality results and timely submission

Dissertation

Page View : 347

The Benefits of Seeking Professional Help for Your Dissertation

Completing a dissertation is one of the most challenging and rewarding milestones in an academic career. With its high demands on research, writing, editing, and time management, the process can often feel overwhelming. For many students, particularly those juggling other responsibilities or facing language and cultural challenges, professional dissertation writing services offer a lifeline. These services provide expert assistance throughout the dissertation process—from research and writing to editing and proofreading—ensuring that your work is of the highest quality and submitted on time. In this guide, we’ll explore the many benefits of seeking professional help for your dissertation and how it can enhance your academic journey.


1. Understanding the Dissertation Challenge

A dissertation is not just another assignment; it is a comprehensive body of work that demonstrates your ability to conduct original research, contribute new knowledge to your field, and communicate your findings effectively. However, several challenges can impede progress:

  • Time Constraints:
    Balancing coursework, research, and personal commitments can make it difficult to devote enough time to your dissertation.

  • Complex Research Demands:
    The research process requires access to extensive resources, a strong theoretical framework, and rigorous data analysis—all of which can be daunting without expert guidance.

  • Academic Writing Pressure:
    Writing in a formal, scholarly style—especially in a second language—adds another layer of difficulty.

  • Editing and Revision:
    Ensuring clarity, coherence, and adherence to academic standards in your final document requires meticulous editing and multiple revisions.

Recognizing these challenges is the first step toward exploring solutions that can help you overcome obstacles and produce a high-quality dissertation.


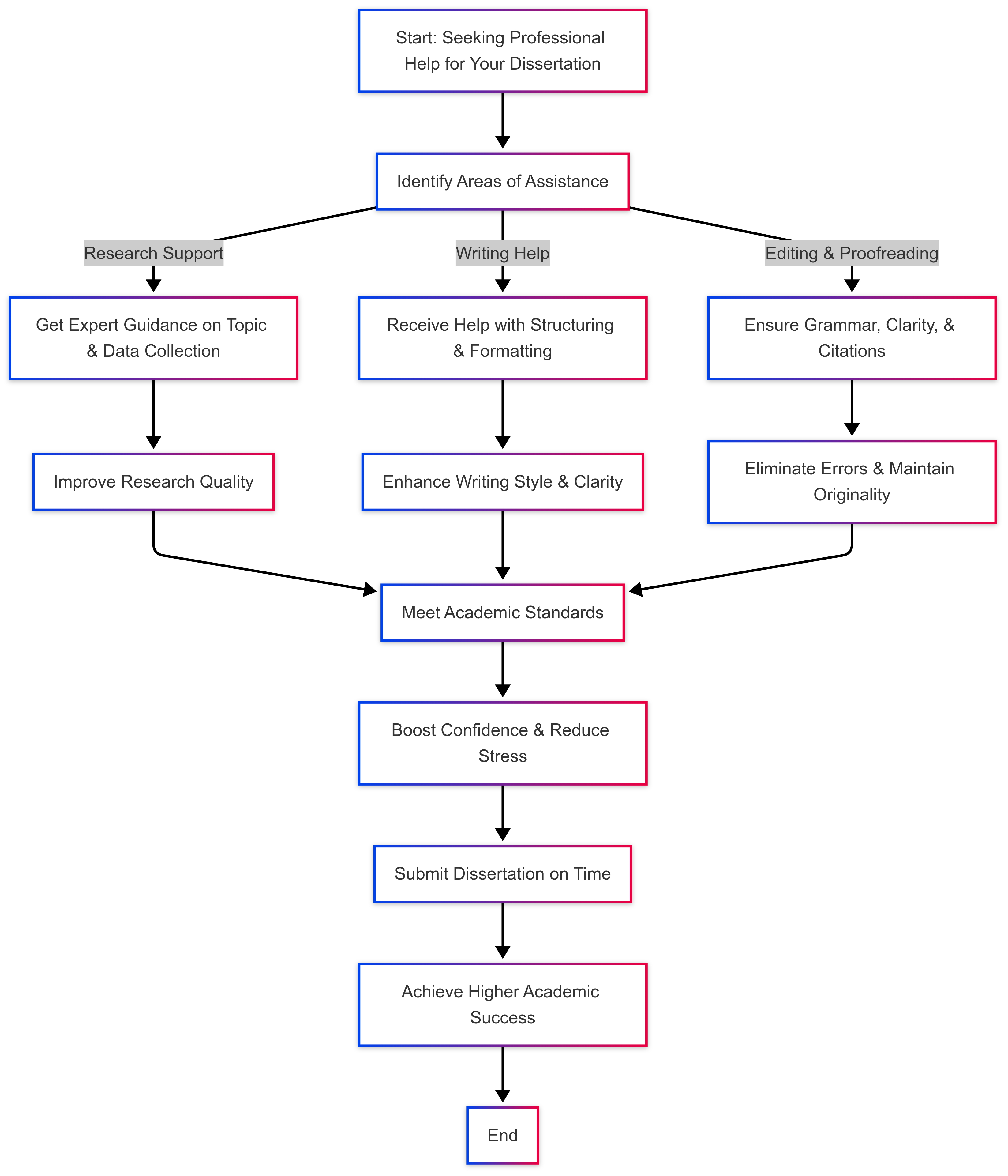
2. What Professional Dissertation Writing Services Offer

Professional dissertation writing services are designed to support students through every stage of the dissertation process. These services typically include:

A. Research Assistance

  • Literature Review Support:
    Experts help you identify, source, and synthesize high-quality, peer-reviewed literature that forms the foundation of your dissertation.

  • Data Collection and Analysis:
    Professional statisticians and research consultants can assist with designing surveys, experiments, and data collection strategies. They also offer support in using statistical software and interpreting complex datasets.

  • Theoretical Framework Development:
    Services can help you build a robust theoretical framework that aligns with your research question and objectives, ensuring your study is well-grounded in existing scholarship.

B. Writing and Content Development

  • Drafting Chapters:
    Skilled academic writers can assist in drafting clear, structured chapters, ensuring that your dissertation adheres to academic standards and effectively communicates your research findings.

  • Custom Writing Support:
    For students who face language barriers or struggle with academic writing, professional writers can help translate your ideas into polished, formal academic prose.

  • Structuring Your Dissertation:
    Experts can guide you in organizing your dissertation in a logical and coherent manner—from the introduction and literature review to methodology, results, discussion, and conclusion.

C. Editing and Proofreading

  • Grammar and Style Checks:
    Professional editors meticulously review your document to correct grammatical errors, improve sentence structure, and ensure consistency in style and tone.

  • Formatting and Citation:
    Ensuring your dissertation meets institutional guidelines, including proper citation and formatting, is critical. Editors help align your work with the required style guides (APA, MLA, Chicago, etc.).

  • Clarity and Coherence:
    Beyond just language corrections, editors ensure that your arguments are presented logically and that your findings are communicated clearly.


3. The Key Benefits of Professional Help

Seeking professional help for your dissertation can transform your academic experience. Here are some of the primary benefits:

A. Enhanced Quality of Research

  • Access to Expertise:
    Professional services are staffed by experts who have extensive experience in academic research and writing. Their expertise can elevate the quality of your research by ensuring that it is methodologically sound, theoretically robust, and well-articulated.

  • Objective Perspective:
    An external review provides an objective perspective on your work. Professional editors and writers can identify weaknesses, inconsistencies, or gaps in your arguments that you might overlook.

B. Time Efficiency

  • Meeting Deadlines:
    Dissertation deadlines can be stressful, and delays can jeopardize your academic progress. Professional services help streamline the process, ensuring that each stage—research, writing, and editing—is completed on time.

  • Focus on Core Research:
    By outsourcing tasks like editing or formatting, you can focus more on conducting research and developing original insights, which are the heart of your dissertation.

C. Overcoming Language and Cultural Barriers

  • Academic English Proficiency:
    For non-native English speakers, professional writing services offer invaluable assistance in translating complex ideas into clear, scholarly language. This ensures that your dissertation meets high academic standards and is accessible to a broader audience.

  • Understanding Local Academic Expectations:
    Professional services are well-versed in the academic conventions of various institutions. They can help tailor your dissertation to meet local academic expectations, making it more likely to receive a positive evaluation.

D. Stress Reduction and Improved Well-Being

  • Alleviating Pressure:
    The dissertation process is inherently stressful. Knowing that experts are supporting you can alleviate anxiety, allowing you to approach your work with greater confidence and less emotional strain.

  • Boosting Motivation:
    When professional help streamlines the process and improves the quality of your work, you’re more likely to feel motivated and engaged in your research.

E. Cost-Effective Investment in Your Future

  • Long-Term Benefits:
    While professional services may represent an upfront cost, the long-term benefits—such as a higher-quality dissertation, reduced stress, and timely submission—can be well worth the investment.

  • Career Advancement:
    A well-crafted dissertation not only leads to degree completion but also enhances your academic and professional reputation, opening doors to future opportunities in research, teaching, and industry.


4. How to Choose a Professional Dissertation Writing Service

With so many services available, it’s important to choose one that meets your needs and maintains high academic standards.

A. Reputation and Reviews

  • Check Testimonials:
    Look for reviews and testimonials from previous clients. Positive feedback from other students can be a strong indicator of a service’s reliability and quality.

  • Sample Work:
    Request samples of dissertations or research papers produced by the service. This can give you a sense of their writing style, research capabilities, and attention to detail.

B. Expertise and Specialization

  • Subject Matter Experts:
    Ensure that the service has experts who are familiar with your field of study. Specialized knowledge in your discipline ensures that the research is relevant and that your arguments are well-supported by current literature.

  • Qualified Writers and Editors:
    Look for services that employ qualified academic writers and editors, preferably with advanced degrees and experience in dissertation writing.

C. Confidentiality and Academic Integrity

  • Plagiarism-Free Guarantee:
    The service should guarantee that all work is original and free from plagiarism. Ask about the measures they take to ensure academic integrity.

  • Confidentiality Policies:
    Ensure that your personal information and dissertation content will be kept confidential. A reputable service will have clear policies in place to protect your privacy.

D. Communication and Support

  • Responsive Communication:
    Effective communication is key to a successful collaboration. Choose a service that is responsive to your queries and offers regular updates on your project’s progress.

  • Revision Policies:
    Check their revision and refund policies. A reliable service should offer a reasonable number of revisions to ensure your complete satisfaction with the final product.

Taking the time to evaluate potential services ensures that you receive expert assistance that aligns with your academic standards and research goals.


5. Real-Life Examples of Professional Help

To illustrate the impact of professional dissertation writing services, consider the following case studies:

Case Study 1: Overcoming Language Barriers

An international PhD student in engineering struggled with writing a dissertation in English. By partnering with a professional writing service, the student received assistance with translating complex technical concepts into clear, academic language. The service provided detailed editing and proofreading, ensuring that the final dissertation was not only linguistically sound but also well-organized. As a result, the student’s work received high praise from the dissertation committee, and the improved language quality significantly boosted the overall impact of the research.

Case Study 2: Streamlining the Research Process

A doctoral candidate in the social sciences found that juggling data analysis, literature review, and writing was overwhelming. By using a professional service that specialized in research support, the candidate was able to delegate the formatting, citation management, and even parts of the literature review. This allowed the student to focus more on developing original insights and refining the research question. The timely submission of a well-structured dissertation not only met academic deadlines but also earned accolades for its clarity and rigor.

Case Study 3: Enhancing Research Quality Through Expert Guidance

A business PhD student was unsure how to integrate complex quantitative analysis into the dissertation. The professional service provided expert consultation on statistical methods, helping the student choose the appropriate analytical tools (such as SPSS and R) and interpret the data accurately. The resulting dissertation featured robust data analysis and clear visualizations that enhanced the overall argument. This expert guidance was pivotal in producing a dissertation that contributed valuable insights to the field of organizational behavior.

These examples underscore how professional assistance can address specific challenges—be it language barriers, time constraints, or methodological uncertainties—and lead to a higher-quality dissertation.


6. The Long-Term Impact of Professional Assistance

Investing in professional dissertation writing services can have far-reaching benefits beyond simply completing your degree. Consider the following long-term impacts:

A. Academic and Professional Growth

  • Skill Development:
    Working with professional writers and editors can serve as a learning experience. Observing how experts structure arguments, integrate literature, and refine language can improve your own writing skills for future research projects.

  • Career Advancement:
    A polished, well-researched dissertation enhances your academic profile and increases your chances of publishing your work, attending conferences, and securing postdoctoral positions or academic roles.

B. Reduced Stress and Increased Confidence

  • Emotional Well-Being:
    Knowing that you have expert support can alleviate the immense pressure associated with dissertation writing. Reduced stress not only improves your productivity but also contributes to better overall mental health.

  • Confidence in Your Work:
    A high-quality dissertation builds confidence in your research abilities and sets a strong foundation for future academic pursuits. The positive feedback from your committee can have a lasting impact on your self-esteem as a scholar.

C. Enhanced Research Quality

  • Rigorous Methodology:
    Professional services help ensure that your research methods are sound, your data analysis is rigorous, and your conclusions are well-supported. This contributes to a dissertation that is both methodologically robust and intellectually significant.

  • Broader Academic Impact:
    A dissertation that meets high academic standards is more likely to be cited and respected within your field, amplifying your contribution to the academic community.

The benefits of professional assistance extend far beyond the dissertation itself, contributing to your long-term success as an academic and a researcher.


7. Final Thoughts: Is Professional Help Right for You?

Deciding to seek professional help for your dissertation is a personal choice that depends on your unique circumstances, needs, and goals. Consider the following as you make your decision:

  • Assess Your Challenges:
    Identify the areas where you struggle the most—whether it’s academic writing, data analysis, or time management—and determine if professional assistance could help you overcome these hurdles.

  • Evaluate Your Resources:
    Consider your available time, financial resources, and support network. For many students, investing in professional help is a cost-effective way to ensure a high-quality dissertation and reduce stress.

  • Weigh the Benefits:
    Reflect on the long-term benefits of having a well-crafted dissertation. A strong dissertation not only secures your degree but also enhances your academic reputation and opens doors to future opportunities.

  • Seek Recommendations:
    Talk to peers, advisors, or alumni who have used professional services. Their experiences can offer valuable insights and help you make an informed decision.

Professional dissertation writing services are not about taking shortcuts—they’re about leveraging expert knowledge and support to enhance the quality of your work. With the right guidance, you can navigate the complexities of dissertation writing more effectively, maintain academic integrity, and produce a final document that truly reflects your potential.

At DissertationAssist.com, we are committed to providing the tools, resources, and expert support you need to succeed. Whether you require help with research, writing, or editing, our professional services are designed to empower you throughout your academic journey.

Good luck on your dissertation journey. Remember that investing in your success today will pay dividends in your future academic and professional endeavors.

ORDER NOW

Total file size must not exceed 20MB. An email will be sent to care@dissertationassistassist.com

Please Verify Captcha