The Role of Data Analysis in a Dissertation
Learn the significance of data analysis in dissertations, including how to collect, interpret, and present data using various analysis techniques relevant to your research

Dissertation

Page View : 382

Data analysis is the engine that drives the research process in a dissertation. It transforms raw data into meaningful insights that support your research questions and hypotheses, forming the basis for sound conclusions and contributing significantly to the overall impact of your work. Whether you are employing quantitative, qualitative, or mixed methods, effective data analysis is essential for validating your findings and demonstrating the rigor of your study. In this comprehensive guide, we will explore the significance of data analysis in dissertations, discuss methods for collecting and interpreting data, and outline various techniques to present your findings in a clear and compelling manner.


1. The Importance of Data Analysis in a Dissertation

Data analysis plays a central role in shaping the narrative and credibility of your research. It helps you:

  • Validate Your Research:
    Data analysis enables you to test your hypotheses or explore relationships between variables. By statistically analyzing your data or thematically coding qualitative responses, you provide evidence that supports or challenges your initial assumptions.

  • Reveal Patterns and Trends:
    Whether through descriptive statistics or qualitative thematic analysis, data analysis uncovers patterns that might not be immediately obvious. These insights can highlight significant trends and relationships that are critical to your research question.

  • Enhance Credibility:
    Rigorous data analysis demonstrates that your conclusions are based on systematic and objective processes rather than anecdotal evidence. This increases the trustworthiness of your research and positions your work within the broader academic dialogue.

  • Inform Decision-Making:
    The findings from your data analysis can have practical implications. In many fields, robust analysis is used to inform policy decisions, drive industry practices, or guide future research.

Understanding the pivotal role that data analysis plays in your dissertation will motivate you to invest time and resources into mastering appropriate techniques and ensuring the integrity of your findings.


2. Planning Your Data Analysis Strategy

Before you begin collecting data, it is crucial to develop a clear data analysis plan. This plan should outline your research questions, hypotheses, and the methods you will use to analyze your data. A well-defined plan provides a roadmap that guides your research and helps maintain focus throughout the process.

A. Aligning Analysis with Research Objectives

  • Define Your Research Questions:
    Start by revisiting your research questions or hypotheses. Every step of your data analysis should be designed to address these questions directly.

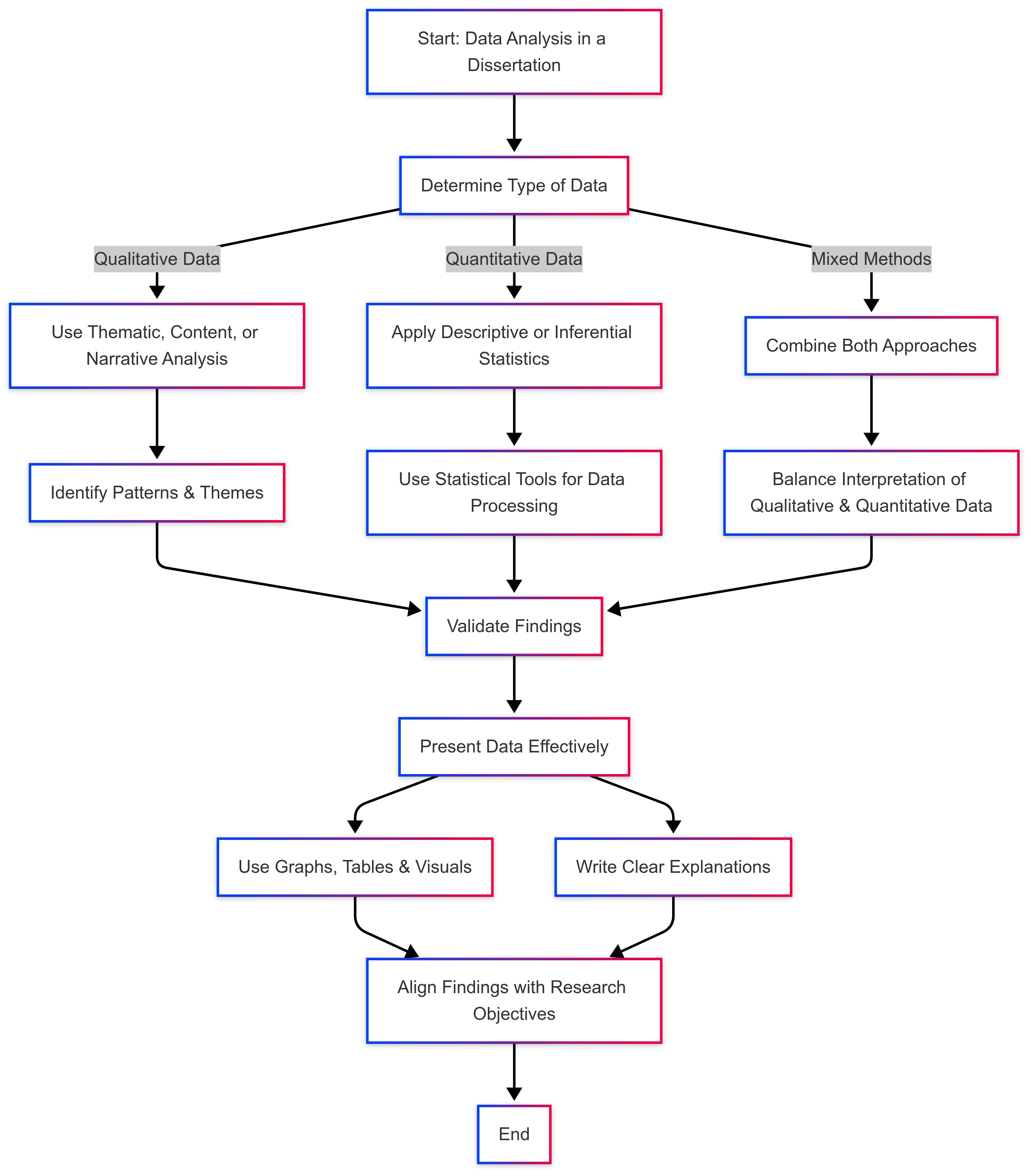
  • Determine the Type of Data Needed:
    Decide whether your research will benefit more from quantitative data (numerical, statistical evidence) or qualitative data (descriptive, contextual insights). This decision will influence your choice of analysis techniques.

B. Selecting Appropriate Analysis Methods

  • Quantitative Analysis:
    If your study involves measuring variables and testing hypotheses, you may rely on statistical techniques. Consider methods such as:

    • Descriptive Statistics (e.g., means, medians, modes, standard deviations)
    • Inferential Statistics (e.g., regression analysis, t-tests, ANOVA, chi-square tests)
    • Multivariate Analysis (e.g., factor analysis, structural equation modeling)
  • Qualitative Analysis:
    For research that seeks to explore complex phenomena or capture in-depth insights, qualitative methods are more suitable. Techniques include:

    • Thematic Analysis: Identifying, analyzing, and reporting patterns within data.
    • Content Analysis: Systematically categorizing textual information.
    • Grounded Theory: Developing theories based on data collected.
    • Narrative Analysis: Interpreting stories and personal accounts.
  • Mixed Methods:
    In studies that require both statistical validation and deep contextual understanding, consider using a mixed methods approach. This may involve collecting quantitative data to test hypotheses while also gathering qualitative insights to add depth and context.


3. Collecting Data for Analysis

The quality of your data analysis is directly linked to the quality of the data you collect. A systematic approach to data collection ensures that your analysis is based on reliable and valid information.

A. Primary Data Collection

  • Surveys and Questionnaires:
    When collecting quantitative data, surveys can yield large volumes of information. Design your surveys to minimize bias and ensure clarity.

  • Experiments:
    Experimental research allows you to control variables and establish cause-and-effect relationships. Ensure that your experimental design is robust and replicable.

  • Interviews and Focus Groups:
    For qualitative studies, interviews and focus groups provide rich, detailed data. Develop a set of open-ended questions that encourage participants to share their experiences and insights.

  • Observations:
    Direct observation is useful in studies where behavior or phenomena must be recorded as they occur. Maintain detailed field notes to capture essential details.

B. Secondary Data Collection

  • Existing Databases:
    Secondary data can be sourced from academic journals, government reports, and institutional repositories. This data is often invaluable for establishing context and benchmarking your findings.

  • Archival Research:
    Analyzing historical records, documents, and previous studies can provide a solid foundation for your research.

  • Literature Reviews:
    Use systematic reviews and meta-analyses to synthesize existing findings and identify gaps that your study can address.

Collecting high-quality data is a critical step that underpins all subsequent analysis. Ensure that your methods for data collection are ethical, well-documented, and aligned with your research objectives.


4. Preparing and Cleaning Your Data

Before diving into analysis, it’s important to prepare and clean your data. This step ensures that your analysis is based on accurate and reliable information.

A. Data Preparation

  • Organize Your Data:
    Use spreadsheets, databases, or statistical software to organize your data systematically. Label variables clearly and ensure that data is stored in a format that is easy to manipulate.

  • Coding Data:
    For qualitative research, coding involves categorizing segments of data according to themes or concepts. Establish a coding framework based on your research questions and refine it as necessary.

B. Data Cleaning

  • Identify and Correct Errors:
    Look for any inconsistencies, missing values, or outliers in your dataset. Correcting these errors is essential to avoid skewed results.

  • Data Transformation:
    Transform data into a format that is suitable for analysis. This may involve converting categorical data into numerical codes or normalizing data ranges.

  • Ensure Consistency:
    Check that your data entries are consistent, especially if multiple sources or data collectors are involved.

Data preparation and cleaning are often time-consuming but are critical for ensuring that your analysis is robust and that your conclusions are valid.


5. Interpreting Your Data

Once your data is ready, the next step is to interpret the results of your analysis. Interpreting data involves drawing meaningful conclusions that address your research questions and hypotheses.

A. Quantitative Data Interpretation

  • Statistical Analysis:
    Use statistical tests to determine the significance of your findings. Interpret p-values, confidence intervals, and effect sizes to understand the strength and reliability of your relationships.

  • Visualization:
    Graphs, charts, and tables are invaluable for illustrating trends and patterns. Visual tools such as histograms, scatterplots, and bar graphs can help you communicate your results effectively.

  • Contextualization:
    Relate your statistical findings back to the literature and your research questions. Explain what the numbers mean in practical or theoretical terms.

B. Qualitative Data Interpretation

  • Thematic Analysis:
    Identify recurring themes and patterns in your qualitative data. Use coding to organize the data and interpret it in the context of your research objectives.

  • Narrative Integration:
    Combine individual accounts or case studies into a coherent narrative that supports your research conclusions.

  • Critical Reflection:
    Reflect on how the qualitative data answers your research questions. Consider alternative interpretations and address any inconsistencies in the data.

Interpreting data is not merely a mechanical process—it requires critical thinking and a deep understanding of your research context. The insights you draw from your data should contribute to a nuanced discussion of your findings.


6. Presenting Your Data

Effective presentation of your data is essential for communicating your findings to your audience. Your dissertation should include clear, well-organized presentations of your data that enhance the overall narrative of your study.

A. Writing the Results Chapter

  • Structure:
    Organize your results logically, typically following the order of your research questions or hypotheses.

  • Clarity:
    Present your findings in a clear and concise manner. Use subheadings to break up the content and guide readers through your analysis.

  • Objectivity:
    Report your findings without interpretation; save your discussion of the implications for the discussion chapter.

B. Using Visual Aids

  • Tables and Charts:
    Use tables to summarize numerical data and charts or graphs to illustrate trends and comparisons. Ensure that each visual aid is clearly labeled and referenced in the text.

  • Figures and Diagrams:
    Diagrams can be useful for conceptual or theoretical models, helping to visualize relationships between variables.

  • Integration:
    Embed visuals within your text where relevant. Each visual should enhance the reader’s understanding of the data and support your narrative.

C. Writing the Discussion Chapter

  • Linking Findings to Research Questions:
    In the discussion chapter, interpret your results in light of your research questions and the existing literature. Explain how your findings contribute to the field.

  • Acknowledging Limitations:
    Discuss any limitations in your data analysis and suggest areas for future research.

  • Implications:
    Consider the broader implications of your findings—how do they influence theory, practice, or policy in your field?

Presenting your data effectively is as important as collecting and analyzing it. Clear and compelling data presentation helps ensure that your dissertation is both informative and engaging.


7. Advanced Data Analysis Techniques

Depending on your research and data type, you might need to employ advanced data analysis techniques to extract deeper insights.

A. Quantitative Techniques

  • Multivariate Analysis:
    Techniques such as multiple regression, factor analysis, and structural equation modeling can reveal complex relationships between variables.

  • Time-Series Analysis:
    If your data is collected over time, time-series analysis can help identify trends, cycles, and seasonal effects.

  • Data Mining:
    For large datasets, data mining techniques can uncover patterns and associations that might not be immediately apparent.

B. Qualitative Techniques

  • Discourse Analysis:
    This method examines language use and communication patterns, revealing underlying social and cultural meanings.

  • Grounded Theory:
    Grounded theory involves developing a theory inductively from the data. It’s particularly useful when exploring new phenomena or processes.

  • Content Analysis:
    A systematic approach to quantifying qualitative data by categorizing and counting themes or keywords.

Advanced techniques require specialized software and expertise. Ensure that you have the necessary skills or support to implement these methods effectively.


8. Ethical Considerations in Data Analysis

Data analysis is not just a technical process—it also involves important ethical considerations. Ensuring that your data analysis is conducted ethically strengthens the integrity of your research.

A. Data Privacy and Confidentiality

  • Protecting Sensitive Information:
    Ensure that all personal or sensitive data is anonymized and stored securely. This is particularly important for research involving human subjects.

  • Ethical Approval:
    Make sure that your data collection and analysis methods have received appropriate ethical approval from your institution.

B. Accurate Representation of Data

  • Avoiding Misrepresentation:
    Present your data accurately without cherry-picking or distorting findings. Transparency in data analysis methods helps maintain academic integrity.

  • Acknowledge Limitations:
    Clearly discuss any limitations in your data analysis. Being upfront about potential biases or errors increases the credibility of your work.

Ethical data analysis is fundamental to producing research that is trustworthy and respected within the academic community.


9. Challenges in Data Analysis and How to Overcome Them

Data analysis, while essential, can also present several challenges. Recognizing these challenges and planning for them can help ensure a smoother research process.

A. Data Quality Issues

  • Incomplete or Inaccurate Data:
    Address data quality issues by implementing rigorous data cleaning and validation processes.

  • Overcoming Outliers:
    Identify and account for outliers that might skew your results. Use statistical techniques to manage anomalies.

B. Technical and Software Challenges

  • Learning New Tools:
    Advanced data analysis often requires proficiency in specialized software (e.g., SPSS, R, NVivo). Invest time in learning these tools through tutorials, workshops, or courses.

  • Software Limitations:
    Be aware of the limitations of your chosen software and have backup plans in case you encounter technical issues.

C. Time Constraints

  • Balancing Analysis with Writing:
    Data analysis can be time-consuming. Plan your timeline carefully to ensure that you have enough time for both analysis and writing.

  • Iterative Process:
    Accept that data analysis is often iterative. Build flexibility into your schedule to allow for multiple rounds of analysis and revision.

Addressing these challenges proactively can save you time and help you produce a more robust and reliable analysis.


10. Final Thoughts: The Central Role of Data Analysis

Data analysis is the linchpin of a successful dissertation. It bridges the gap between raw data and meaningful insights, transforming your research into a structured narrative that contributes to your field of study. By carefully planning your data collection, employing the right analysis techniques, and presenting your findings clearly, you provide a solid foundation for your conclusions and demonstrate the rigor of your work.

Remember that data analysis is not just about numbers or coded themes—it is a critical process that requires creativity, critical thinking, and ethical integrity. Whether you’re using quantitative, qualitative, or mixed methods, your ability to analyze data effectively will determine the strength and impact of your dissertation.

At DissertationAssist.com, we understand that the data analysis phase can be challenging. Our goal is to equip you with the tools, strategies, and support needed to conduct a thorough and ethical analysis that enhances the overall quality of your research. With determination, careful planning, and the right techniques, you can turn your data into compelling evidence that not only answers your research questions but also contributes meaningfully to academic discourse.

Good luck on your dissertation journey. May your data be robust, your analysis insightful, and your conclusions impactful.

ORDER NOW

Total file size must not exceed 20MB. An email will be sent to care@dissertationassistassist.com

Please Verify Captcha