Tips for Writing a Clear and Concise Dissertation Abstract
Craft an impactful dissertation abstract that succinctly summarizes your research question, methodology, findings, and contributions to the field, enticing readers to learn more

Dissertation

Page View : 357

Tips for Writing a Clear and Concise Dissertation Abstract

A well-crafted dissertation abstract is the gateway to your research. It provides readers with a succinct summary of your work—highlighting your research question, methodology, key findings, and contributions to the field—while enticing them to delve deeper into your study. Writing an impactful abstract can be challenging, but with the right strategies, you can convey the essence of your dissertation in a clear, concise, and engaging manner. In this comprehensive guide, we will explore essential tips for writing an effective dissertation abstract, discuss the key components that must be included, and offer strategies to refine your abstract so that it truly stands out.


1. Understanding the Purpose of a Dissertation Abstract

Before you begin writing, it is crucial to understand what an abstract is and why it matters.

A. The Function of an Abstract

  • Snapshot of Your Research:
    The abstract serves as a condensed summary of your dissertation. It is the first section that most readers will see, so it must communicate the core elements of your study effectively.

  • Engaging Potential Readers:
    A compelling abstract draws readers in, encouraging them to read the full dissertation. It should be informative enough to give a clear picture of your research yet intriguing enough to spark curiosity.

  • Accessibility:
    For busy academics, professionals, and researchers, the abstract provides a quick overview that helps them decide if your study is relevant to their interests.

B. Key Objectives of a Dissertation Abstract

  • Summarize the Research Question:
    Clearly state the problem or research question your dissertation addresses.
  • Outline the Methodology:
    Briefly describe the research design, methods, and analytical approaches you employed.
  • Highlight Key Findings:
    Summarize the most important results of your study.
  • State the Contributions:
    Emphasize the significance of your findings and their implications for your field.
  • Keep it Concise:
    Ideally, your abstract should be between 150 and 300 words (check your institution’s guidelines) and free of unnecessary details.

Understanding these objectives will help you focus on what needs to be communicated, ensuring that your abstract is both informative and engaging.


2. Key Components of an Effective Dissertation Abstract

A clear and concise abstract typically contains four main components: the research question, methodology, results, and conclusions. Each of these elements plays a vital role in providing a comprehensive overview of your study.

A. Research Question/Problem Statement

  • Purpose:
    The abstract should begin with a clear statement of the research question or problem. This sets the stage for the reader by identifying the central focus of your study.
  • Tips:
    • Be specific and avoid vague language.
    • Frame the question in a way that highlights its importance and relevance.

B. Methodology

  • Purpose:
    Describe the research design and methods used to address your research question. This includes your data collection techniques, analytical methods, and any theoretical frameworks that guided your study.
  • Tips:
    • Keep this section brief but informative.
    • Focus on the aspects of your methodology that are most critical to understanding your research.

C. Key Findings/Results

  • Purpose:
    Summarize the most significant findings of your research. This section should present the data or evidence that supports your conclusions.
  • Tips:
    • Use clear, straightforward language.
    • Quantify your results where possible, but avoid overloading the abstract with too many statistics.
    • Highlight how your findings address the research question.

D. Conclusions and Contributions

  • Purpose:
    Conclude the abstract by discussing the implications of your findings. Explain how your research contributes to the existing body of knowledge, addresses gaps in the literature, or offers practical applications.
  • Tips:
    • Emphasize the significance of your contributions.
    • Keep the language assertive and confident.

By ensuring that each of these components is clearly addressed, your abstract will provide a well-rounded summary of your dissertation.


3. Strategies for Writing a Clear and Concise Abstract

Writing an abstract that is both succinct and informative requires careful planning and revision. Here are some practical strategies to guide you through the process:

A. Start Early and Revise Often

  • Draft Early:
    Begin drafting your abstract early in the dissertation process. As your research evolves, so will your understanding of what needs to be included.
  • Revise Continuously:
    Treat the abstract as a living document. Update it as your study develops and refine it through multiple revisions to ensure clarity and precision.

B. Write for Your Audience

  • Identify Your Readers:
    Consider who will be reading your dissertation. The abstract should be accessible to both experts and those who might not be specialists in your field.
  • Avoid Jargon:
    While academic language is necessary, excessive jargon can alienate readers. Use clear, plain language whenever possible.

C. Focus on Clarity and Brevity

  • Keep It Simple:
    Aim to communicate your main points in a straightforward manner. Avoid complex sentence structures that can obscure your message.
  • Eliminate Redundancies:
    Every word in your abstract should serve a purpose. Review your draft critically and remove any redundant or unnecessary phrases.
  • Stick to the Essentials:
    Resist the temptation to include too many details. The abstract is a summary, not a comprehensive report of your study.

D. Use Active Voice

  • Active Construction:
    Writing in the active voice tends to be clearer and more direct than passive constructions. For example, "This study examines..." is preferable to "This study is examined by...".

E. Incorporate Keywords

  • Enhance Discoverability:
    Include relevant keywords that reflect your research focus. This helps in indexing and ensures that your dissertation is easily found by others in your field.

Implementing these strategies will help you produce an abstract that is not only clear and concise but also compelling and informative.


4. Common Pitfalls to Avoid

Even with the best strategies in mind, there are common pitfalls that many students face when writing their abstracts. Recognizing these challenges can help you avoid them:

A. Overly Detailed or Technical Abstracts

  • Pitfall:
    Including too much technical detail or data can overwhelm readers and detract from the main points.
  • Solution:
    Focus on summarizing the key aspects of your study. Save detailed analysis and data for the main body of your dissertation.

B. Vague or Ambiguous Language

  • Pitfall:
    Ambiguity can leave readers confused about the focus and significance of your research.
  • Solution:
    Use precise language and clearly defined terms. Ensure that your research question, methodology, findings, and conclusions are stated unequivocally.

C. Exceeding the Word Limit

  • Pitfall:
    An abstract that is too long can be counterproductive, as it may discourage readers from engaging with your work.
  • Solution:
    Adhere strictly to the word limit set by your institution or publication guidelines. Edit ruthlessly to include only the most essential information.

D. Failing to Reflect the Dissertation’s Content

  • Pitfall:
    The abstract must accurately represent the content of your dissertation. An abstract that promises more than what is delivered can mislead readers and undermine your credibility.
  • Solution:
    Ensure that every claim made in the abstract is supported by the content of your dissertation. Cross-check with your final chapters to maintain consistency.

Being mindful of these pitfalls will help you create an abstract that is both effective and professional.


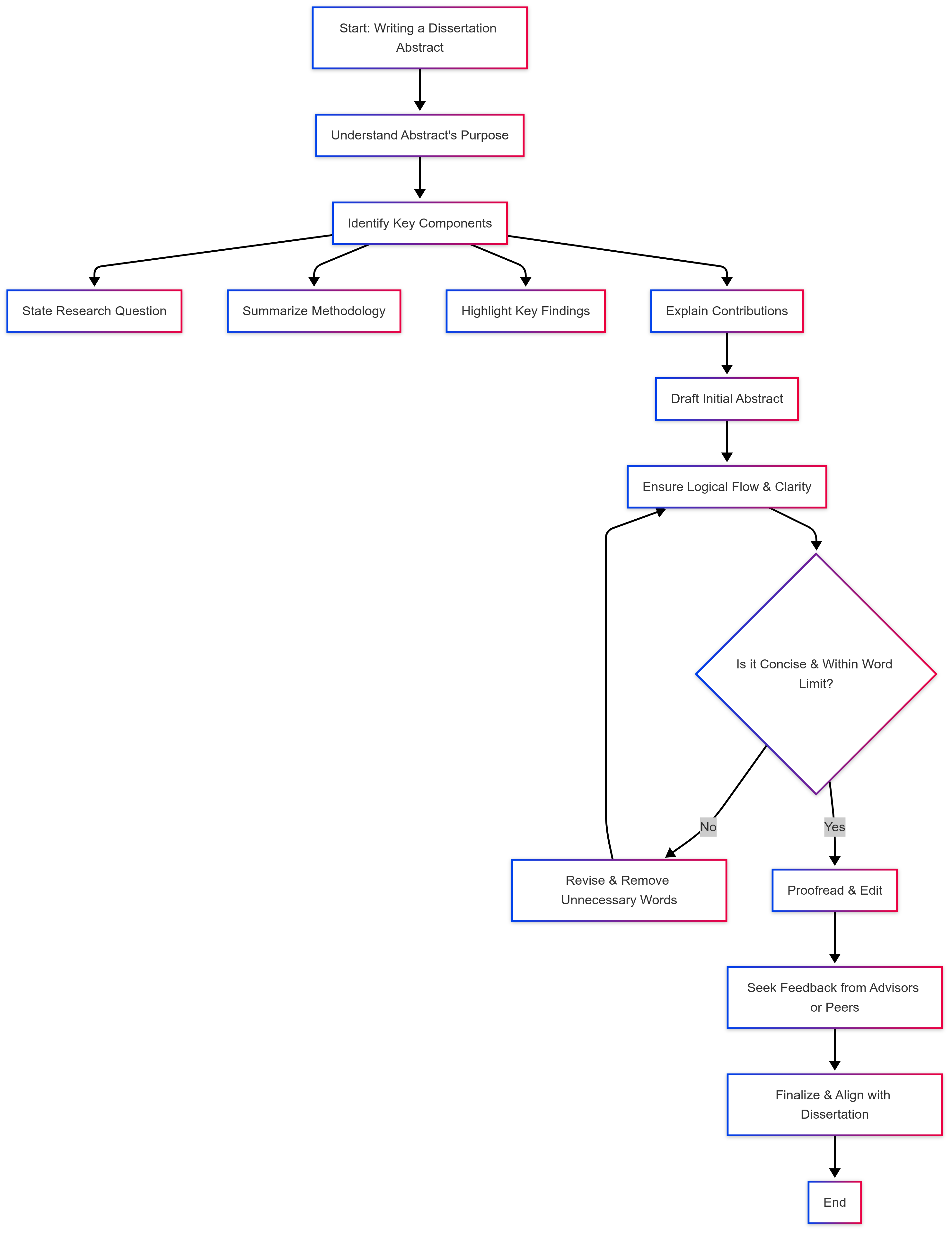
5. Practical Steps to Writing Your Abstract

Here’s a step-by-step process to help you write an impactful dissertation abstract:

Step 1: Outline the Main Points

  • Brainstorm:
    Write down the core elements of your dissertation—research question, methodology, key findings, and conclusions.
  • Organize:
    Arrange these points in a logical order that mirrors the structure of your dissertation.

Step 2: Write a First Draft

  • Draft Freely:
    Write an initial draft without worrying too much about word count or perfection. Focus on getting your ideas down on paper.
  • Include All Key Components:
    Ensure that your draft covers your research question, methodology, findings, and contributions.

Step 3: Edit for Clarity and Conciseness

  • Review and Revise:
    Read your draft several times. Cut unnecessary words, simplify complex sentences, and ensure that your main points are clearly communicated.
  • Seek Feedback:
    Share your draft with peers, mentors, or writing center advisors. Incorporate their feedback to refine your abstract further.

Step 4: Fine-Tune the Language

  • Polish the Tone:
    Adjust your language to be formal yet accessible. Ensure that your tone reflects the scholarly nature of your work.
  • Double-Check Keywords:
    Revisit your keywords and ensure they accurately reflect your research focus and will help others find your work.

Step 5: Finalize and Format

  • Adhere to Guidelines:
    Ensure that your final abstract meets the formatting and word count guidelines set by your institution or publisher.
  • Proofread Thoroughly:
    Perform a final proofread to catch any remaining errors in grammar, punctuation, or spelling.

Following these steps methodically will help you craft an abstract that is both comprehensive and succinct.


6. Examples of Effective Dissertation Abstracts

Reviewing examples can be a powerful way to understand what works well in an abstract. Consider the following examples, which illustrate different approaches while covering the essential components:

Example 1: Quantitative Study

“This dissertation investigates the impact of remote work policies on employee productivity within technology firms. Utilizing a cross-sectional survey of 500 employees, the study employs regression analysis to examine the relationship between flexible work arrangements and performance metrics. The findings indicate a statistically significant increase in productivity associated with remote work, mediated by factors such as work-life balance and reduced commuting stress. These results suggest that organizations can enhance performance by adopting flexible work policies. The study contributes to the literature by providing empirical evidence on the benefits of remote work and offers practical recommendations for managers.”

Example 2: Qualitative Study

“This study explores the lived experiences of patients managing chronic pain in urban healthcare settings. Through in-depth interviews with 30 individuals, thematic analysis was employed to uncover the personal and systemic challenges faced by these patients. The findings reveal that inadequate communication between healthcare providers and patients, coupled with limited access to tailored treatment options, significantly impacts patient well-being. This dissertation contributes to the understanding of chronic pain management by highlighting the importance of personalized care and improved patient-provider interactions. Implications for healthcare policy and practice are discussed.”

Example 3: Mixed Methods Study

“This dissertation examines the effects of flexible work environments on employee job satisfaction and organizational performance. A mixed methods approach was adopted, integrating quantitative data from a survey of 300 employees with qualitative insights from focus group discussions. Quantitative findings demonstrate a positive correlation between flexible work policies and job satisfaction, while qualitative analysis reveals nuanced perceptions of work-life balance and organizational support. The integration of both data types provides a comprehensive understanding of the phenomenon and underscores the need for strategic implementation of flexible work arrangements. The study offers significant contributions to the fields of organizational behavior and human resource management.”

These examples highlight how to structure and present an abstract that is clear, concise, and informative.


7. Common Mistakes to Avoid When Writing Your Abstract

Even with careful planning, certain mistakes can undermine the effectiveness of your abstract. Here are a few common pitfalls and how to avoid them:

A. Being Too Vague or General

  • Mistake:
    An abstract that lacks specificity fails to communicate the unique contributions of your research.
  • Avoidance Strategy:
    Include precise details about your research question, methodology, and key findings. Use concrete language that leaves little room for ambiguity.

B. Overloading with Data and Technical Details

  • Mistake:
    Including too many statistics or technical terms can overwhelm readers who are seeking a clear overview.
  • Avoidance Strategy:
    Summarize your findings in broad terms, focusing on the overall trends and implications rather than detailed data points.

C. Neglecting the Importance of Revisions

  • Mistake:
    A first draft rarely captures the perfect abstract. Skipping multiple revisions can result in a less polished final product.
  • Avoidance Strategy:
    Plan for several rounds of revisions and actively seek feedback from advisors and peers. Use this input to refine your abstract until it meets the highest standards of clarity and brevity.

D. Ignoring the Guidelines

  • Mistake:
    Failing to adhere to institutional or publication guidelines for length and formatting can detract from the professionalism of your abstract.
  • Avoidance Strategy:
    Familiarize yourself with the requirements early in the writing process and ensure your abstract conforms to these standards before submission.

Avoiding these common pitfalls will help you produce an abstract that accurately reflects the quality and scope of your dissertation.


8. Enhancing Your Abstract with a Strategic Revision Process

To ensure your abstract is as clear and compelling as possible, consider adopting a strategic revision process:

A. Multiple Drafts

  • Draft Iteratively:
    Write multiple drafts of your abstract. With each revision, focus on tightening the language, clarifying key points, and ensuring a logical flow.
  • Review with Fresh Eyes:
    Set your draft aside for a few days and then review it again. A break can provide a fresh perspective and help identify areas that need improvement.

B. Peer and Advisor Feedback

  • Collaborative Review:
    Share your draft with peers and advisors who can provide critical feedback on both content and language. Their insights may highlight aspects of your abstract that are unclear or too verbose.
  • Incorporate Suggestions:
    Actively revise your abstract based on the feedback, paying attention to both structural and stylistic elements.

C. Professional Editing

  • Consider Expert Help:
    If possible, use professional editing services, particularly those specializing in academic writing. This additional layer of review can help refine your language and ensure that your abstract meets high scholarly standards.

A dedicated revision process ensures that your abstract is not only informative but also polished and ready to capture the interest of your intended audience.


9. Long-Term Benefits of a Strong Dissertation Abstract

Investing time and effort into crafting a clear and concise abstract offers long-term benefits:

A. Increased Readership

  • First Impressions Matter:
    A well-written abstract can significantly boost the visibility of your dissertation. When potential readers, including peers, researchers, and future employers, encounter a clear abstract, they are more likely to engage with your work.

B. Enhanced Academic Impact

  • Citation and Referencing:
    A succinct abstract helps ensure that your research is easily discoverable in academic databases, which can lead to increased citations and broader recognition in your field.

  • Foundation for Future Work:
    A strong abstract sets the tone for your dissertation, establishing your expertise and the relevance of your research. This can open doors for future research collaborations and academic opportunities.

C. Personal and Professional Growth

  • Skill Development:
    The process of writing and refining an abstract helps hone critical academic writing skills, which are invaluable throughout your career.

  • Confidence Boost:
    Knowing that you can effectively summarize complex research in a clear, concise manner builds confidence in your ability to communicate scholarly ideas.

The effort you invest in your abstract will pay off by enhancing the overall impact and reach of your dissertation.


10. Final Thoughts and Next Steps

Crafting a clear and concise dissertation abstract is a critical step in the research process. It requires a delicate balance of summarizing complex ideas, maintaining clarity, and engaging your audience—all within a limited word count. By following the tips and strategies outlined in this guide, you can develop an abstract that not only accurately reflects the essence of your research but also entices readers to explore your dissertation in greater depth.

Key Takeaways:

  • Understand the Purpose:
    Your abstract is the first point of contact with your research. It should clearly summarize your research question, methodology, key findings, and contributions.

  • Include Essential Components:
    Ensure your abstract covers the research problem, methods, results, and implications in a succinct manner.

  • Prioritize Clarity and Conciseness:
    Avoid unnecessary details and jargon. Focus on clear, straightforward language that communicates your key points.

  • Revise and Seek Feedback:
    Utilize multiple drafts, peer review, and professional editing to refine your abstract.

  • Follow Guidelines:
    Adhere to the specific word count and formatting requirements set by your institution or publisher.

By integrating these practices into your writing process, you will produce an abstract that not only meets academic standards but also stands out for its clarity and impact.

At DissertationAssist.com, we are dedicated to helping you achieve excellence in every aspect of your dissertation journey. Whether you need further guidance on academic writing, editing support, or tips for overcoming language challenges, our resources and expert advice are here to support your success.

Good luck on your dissertation journey. May your abstract capture the essence of your research and inspire readers to delve into the rich insights your work has to offer.

ORDER NOW

Total file size must not exceed 20MB. An email will be sent to care@dissertationassistassist.com

Please Verify Captcha