: 417
ROLE OF HRM IN RECRUITMENT,
MANAGEMENT, AND DEVELOPMENT OF ORGANIZATIONAL TALENTS
Acknowledgement
I express my deep sense of
gratitude to all those who have been instrumental in preparation of the dissertation process on role of HRM in recruitment,
management, and development of organizational talents . I am thankful to my professors from University
of Wolver Hamptonfor their constant
support and encouragement. I acknowledge the kind of support, efforts and timely guidance provided by the faculties
of management. This research dissertation helped me in better
understanding of the subject matter. I could not forget to acknowledge the authors of
books and journals, which provided me with substantive matter regarding the
research subject. I show my gratitude to those
who have actively participated in my research process. Lastly, I would like to thank my family and friends for their
constant support and help for completion of the research process.
Abstract
The Human Resource
Department in the organizations maintains the balance between employee
satisfaction and organizational goals. With the development of strategic plans
and goals, the HRM department recruits, trains and develops effective employees
and staff who improve the overall performance of an organization. This
following study has therefore discussed the various factors that are undertaken
by the HRM department in order to recruit and train organizational staff. In doing,
this following research paper has developed a brief study that will provide
understanding on the recruitment, training and development processes conducted
by the HRM department. The following sections have discussed the literature
review, methodology, findings, and discussion based on the research topic. It is observed
that the conclusion is based on the analysis of the overall research process.
It is also noticed that all the objectives have met throughout the overall
research process distributed in various sections.
Table of Contents
1.8. Significance of the research
2.3 Concept of human resource management
2.4 Role and importance of HRM
2.5 HR decision-making influencing business operations
2.6.1 Concept of performance management
2.6.2 Types of performance management systems and
methods
2.6.3 Enhancement of individual performance at
corporate system
2.8. HRM activities towards organizational goals
2.9. Strategies for employee engagement and
improvement
2.11. Mitigation approaches to overcome HRM challenges
3.7 Data sources and data types
5.2. Discussion on Maintenance of hiring process
5.3. Discussion on conducting training and development
procedures
5.4. Discussion on the role of HRM in terms of
enhancing individual performance
5.5. Discussion related to strategic decision making
and leadership
5.6. Discussion on development of employee s practical
skills and career path
Chapter 6: Conclusions and Recommendations
List of figures
Figure 1.9.1:
Dissertation structure
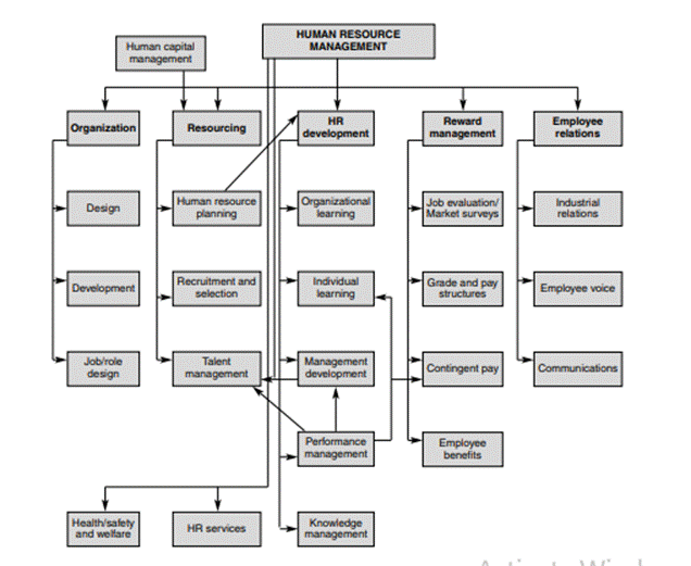
Figure 2.2: Conceptual Framework
Figure 2.6.1: Performance Management
Figure 2.6.2.1: Blanched Scorecard
Figure 2.6.2.2: 360 Degree Feedback
Figure 2.7.1: HRM practical approaches are related to the
organisational plans
Figure 2.8.1: Activities of HRM
Figure 2.12.1: Maslow s hierarchy of needs
List
of tables
The chapter
mainly describes the major and beneficial role of Human Resource Management
(HRM) in managing, recruiting, developing and enhancing the organisational
performance level. It also denotes the main factors that are very essential for
hiring an eligible worker for the organisation to increase their performance
efficiency throughout the year as compared to other companies. These elementary
factors help the researcher to execute the entire planning activities smoothly
to gain knowledge and experiences from the study. The interspecific and
intraspecific skills initiate the workers to acquire positive influential
attitudes towards their job roles and responsibilities for enhancing the
efficiency power quickly.
Human
Resource Management (HRM) plays an effective role in the
business organisation for improving the entire management systems of the talent
firms. HRM s role is surely interconnected with the workforce s performance
level and the company s strategic business goals and objectives effectively.
The main activities performed by the HRM department include recruitment ,
learning and development , establishing employee relations , compensation
and benefits , training and education (Akunda
et al. 2019). The HR s character
signifies the essential part of the organisational growth and development as
they easily ensure the entire business firm reaches their queen goals, objectives,
and targets positively. HRM makes the correct decisions for evaluating their
business targets by assessing all the employees to fulfil the demands for the
business goals.
HRM arranges
a training session for the employees to recruit the eligible candidate for
their organisation for strengthening the workforce relationship. This surely
increases the production value, employee satisfaction and creates
a good interactive relationship among them for reducing any time conflicts
arise among the members. HRM critically decides the main needs and values of
the employees by hiring the correct individual and develops strong
management policies and procedures to meet the valuable decisions
quickly (Mazurchenko and Mar kov ,
2019). These help to provide a set of guidelines containing the rules and
practices that need to be implemented for the safety and security of the
workers to improve the management system.
Research aim
The research
aims to hire, choose, educate, and develop the entire workforce for achieving
the organisational objectives and goals to improve the HRM practices".
Research Objectives
1. To
discuss the hiring process of the appropriate workforces
2. To
analyse the training and development procedure of the human resource management
3. To
analyse the performance of the individual employees of the corporate system
4. To
discuss the influential factors helps to take the strategic decision-making
process
5. To
develop the practical skills of various employees with the help of HRM
The main
research questions are as follows:
1. What are
the essential hiring practices that are necessary for the workforce for meeting
the main organisation's missions?
2. What do
the HRM analyses the developing and training techniques for recruiting their
workers in the organisation?
3. How
performs the individual worker can be analysed and evaluated in their corporate
sector?
4. What are
the major influential factors that initiate the overall decision making
strategic technique?
5. What are
the different types of practicable skills that need to develop for the
workforce with the support of the HRM?
Imperfect
and lack of properly trained employees provide a negative impact on the
organisation and fail to meet the targeted aims of the business goals
accurately (Patil, 2019). It has been noticed and identified that
inaccuracy is one of the major reasons for imperfect HRM procedures
and policies. The other main elementary factors that seriously affect the HRM
practice causing issues include absenteeism , labour turnover , seasonal
trends in demand , competitive pressures and technological changes . Market
fluctuations are the uncertainty as well as lack of effective support
and assistance affects the entire planning actions of the organisation. Wrong and imperfect selection of the
employees affects the organisational growth as the right choice of the worker's
is connected with the business growth in the market. Any types of conflicts
that arise in the HRM policies also lead to a major problem for the researcher
to conduct the entire practice correctly and fail to conclude the study
properly.
HRM plays a
very crucial part in every organisation and helps to maintain a coordinated
relationship with the workforce for performing his or her job responsibilities
(Easa and El Orra, 2020). The research study is conducted to figure out the
major part of the existence of HRM in the business organisation to fulfil the
business demands and objectives correctly. The possible challenges arising in
the organisation needs to be identified to overcome the issues as early as
possible, for increasing the business growth all over the year, sustaining the
competitive advantage. HRM applies certain significant approaches for the
employees to attract their attention, providing training workshops, seminars,
and exhibitions to acquire great knowledge about the job duties for gathering
experiences.
The main
scope of the study mainly demonstrates the key areas that are explored and the
possible operations implemented to precede with the research activities
effectively. This helps to increase the standard quality of the research
project to specify the different parameters correctly in perfect order. The
focus of the study includes the vital role of HRM in producing various opportunities
and scope to influence the main aspects of the organisation for the well-being
of the workforce. The main scope of the HRM consists of assessment of the staff ,
reviewing the job roles'', interview process , recruitment process ,
orientation benefits , training , increasing satisfaction rate and growth
of the prospects of the employees (Alkhazali et al. 2019). It surely increases the
main visibility of the study by increasing the scientific approaches as well as
enhancing the employee's reputation to reinforce the entire team successfully.
This initiates the study by implicating new and advanced conceptual ways for
doing the action plans based on the modern facts for the betterment of the
research.
The
principal significance of the research work produces a large amount of
experience and knowledge about the critical impact of HRM procedures to
recognise several areas. HRM actions and activities mainly denote the success
as well as the failure rate of the organisational procedures and policies (Ren
and Jackson, 2020). The main framework of the activities demonstrates the
functional duties, their needs, scope, nature, and the extent of the
alternative changes. The study helps to gather ample information about the main
risk factors that affect the organisational goals in achieving success.
Another
significant factor includes the promotional activities of the entire teamwork
to capture the attention of the employee's for increasing team spirit . It also
increases the potentiality of the workers to perform their personal
responsibilities correctly in a strategic way for increasing the chances of
growth and rise. Proper and effective HRM policies motivate the employees to
carry out their job with commitment and diligence .
HRM recruits and hires the employees based on their experiences by providing
the best skills for some positive outcomes and results (Matthews, 2018). It
surely justifies the significance of the research work along with its possible
impact to contribute knowledge for increasing the beneficial perspectives of
the research.
The chapter
critically identifies the fundamental role of HRM to achieve the business
objectives strategically for some positive approaches and resources. It also
figures out the major significance and the scope of the research work that
initiates the study to collect the correct informative data for proceeding. It
surely improves the progress report of the study for targeting the main aims
and goals to enhance the quality of the study related to the "human
resource" practices and policies. This initiates the HR managers to manage
the entire organisation correctly by selecting the respective employees based
on their training and knowledge experiences.
The research
study is focused on the role of Human resource management (HRM) in
recruitment, management and organizational development. According to this, it
relies on the various parameters that are integrated within the management
practices to raise the organizational productivity. The study of the research
is indulged with the employee s selection, recruitment, training, and
development that play an important role to enhance the organizational
activities. HR management integrated the designed systems and firm the team
activities to uphold the organization's performance as well as that escalate
the new opportunities by eradicating the challenges.

Human
Resource Management (HRM) is the constructive approach to
efficiently manage the people in the organization as they can help the
organization to enhance productivity as well as to drive effective competitive
advantages. The HRM is all about managing and building knowledge, skills,
inventiveness, aptitude and talent as well as using the factors
optimally. HRM manages the employee s physical and emotional capital as well as
it is designed to scatter the high employee performance in service to
attain the strategic objectives of the employer s. Based on this the
essential features of the HRM maintain the ethical code and the service motive to
enhance the organizational service operations (Obeidat, Tawalbeh
and Akour, 2019). HRM is typically considered one of
the important keys in the organization and it affects the functions of the
organization by raising the production rate.

(Source:
Armstrong, 2020)
While
working in a complex task the HRM can manage the operations effectively and
rope the links to thrive the goals of the organization. The primary
characteristics of the HRM are mentioned as follows:
●
People-oriented
●
Employee oriented
●
Enhance opportunities
●
Decisions oriented
●
Individual focus
●
Development oriented (Kaufman, 2019)
●
Continuous function
●
Future-oriented
●
Universal
The
efficient HRM department and the strategic decisions can lead the business
operations and escalate the better chances to leverage its resources as buoyant
and even sail in a competitive world. Keeping up with the advance and the
fundamental process the HRP can help the individual to do the job well as well
as design the changes with suitable solutions at a never-seen-before pace.
HRM is the
key ingredient of the organization and helps the organization to achieve the
business objectives from time to time by generating positive attitudes among
the employees. The inclusion of the HRM practices within the
organization can effectively manage the employees and execute the new
development planning to escalate the more opportunities by raising the
productivity (Armstrong, 2020). HRM is the essential aspect for the
organization and manages many functional activities of the organization to
avail the best position on the market. HRM plays an important role within the
organization by encompassing the satisfaction of the employees and building the
business productivity to sketch the clear vision of the business.
HRM can
contribute effectively to address the competitive advantages and help the
organization to drive organizational success. The incorporation of the HRM
within the organization personalizes the decision-making process and
analyzes the requirements by engaging the employees
as well as helping the employees to make the maximum contribution to achieve
the targeted objectives (Chowhan, Pries and Mann, 2017). Four essential
functions of the HRM are enlisted as:
●
Raise the maximum opportunities for
the individual development
●
Maintain the personal dignity at the
organization
●
Generate the incentives and
rewarding towards the employees as well as incorporate the creativity to
protect the business environment
●
Effectively manage the healthy
relationship with the individuals and the organizations work groups.
HRM is the
effective process of employing the individuals, training and compensating the
employees, building effective policies associated with the workplace as well as
bringing the efficient strategies to reserve efficient employees (Chams and
Garc a-Bland n, 2019). The responsibilities of the HRM plays a core function to
manage the business objectives and it is essential to raise the performance.
The seven core functions of the HRM are mentioned as below:
●
Recruitment and selection
●
Training and development
●
Performance management
●
Employee relations
●
Employment law and compliances
●
Compensation and administration
●
Payroll and HR systems
The HRM
clearly came out with the different factors that can create an impact on the
management process to increase productivity. The human resource (HR) department
effectively manages the recruiting of the employees and organizes the process
with responsibilities. The HR department is working with raising productivity
of the employee and protecting the organization from the problems that may
affect the workplace. HR plays an important role within the organization and
incorporates the benefits by managing the operations. Besides that it helps the
organization by keeping up to date with the new laws and regulations that can
generate an impact on the organization and its employees. HR decision making is
essential to figure out the most effective ways of investing in people
(Leicht-Deobald et al., 2019). HR can
help the organization by determining where to use the proper resources and the
money to enhance the performance of the business.
HR
deliberately engages the process with the strategic decisions to drive the
positive impact towards the organization and includes the planning s to lead
the local and the overseas business operations (Armstrong, 2021). HR
incorporates the various factors that can influence the business operations as
well as drag the potential changes to reach the top-notch position in the
business. The factors are listed as follows to up scale the productivity:
●
Remaining competitive: HR
decisions making can include the emerging policies and the effective strategies
can keep the competitiveness in the business. HR practices are evolved to
empower the strategic planning and comprise the process by maintaining the
requirements of the employee to attain the environment of the business.
●
Ethics: The
integral aspect of the HR operations can entail generating the acceptable
strategic decisions making to stretch the business operations. Effective
decision making can help the organization to obtain the fair equilibrium in the
business realities as well as protect the interest of the employees.
●
Local adaptation: Local
adaptation can mold the operations of the business by
maintaining the cultural value and managing the international business
operations with the strategic movement. The inclusion of the strategic
decisions can help the organization to streamline the business operations by maintaining
the quality performance (Ndevu and Muller, 2018).
Based on this, the corporate culture is the important factor and subsidiaries
can tackle the quality in the major areas such as performance management,
training, recruiting and development.
●
Universal involvement: Universal
involvement demonstrates that the local business process can effectively
collaborate with the international process and eliminate the threats to
maintain the autonomy of the organization's strategic decisions.
Performance
management (PM) is the effective process that can generate a healthy work
environment and enable the business strategies to perform the best practices.
PM is essential for the organizations and helps the organization to track the
performance of the employee and support them to structure the business process.
Effective management of the performance is the important parameter to the
organization and it includes both formal and informal business princess to
align the strategic objectives. It can help the employees to manage the
resources and follow the steps to enhance the operations. The four steps
(Planning, Coaching, Reviewing, and Rewarding) are essential and act as the
backbone of the management process (Armstrong, 2021). The inclusion of the
practices can measure the performance metrics of the employees and inject the
suitable solutions to raise the production.

(Source:
Armstrong, 2020)
The PM works
with the effective business strategies set by the HR department and acts as the
dashboard of the organization by eradicating the potential issues to keep the
business operations on track. Effective PM strategies can motivate the
employees and increase their interest to think about their targeted goals as
well as encourage them to thrive the requirements of the business (Cappelli and
Tavis, 2016). PM generates the consistency in the business, brings the
structures procedures to monitor the business growth of the employee, and
supports if performance is insufficient.
Organizational
performance management is the phenomenon that effectively includes the
methodologies and the systematic procedures to design the requirement of the
business and help the organization to achieve the business productivity. Some
important methods and systematic procedures are interlinked with the business
process as well as enlisted as follows:

(Source:
Source: Armstrong, 2020)
●
Blanched Scoreboard: Balanced
Scorecard (BSC) is the effective type that can manage the business
operations and the framework is useful for the employees to attain their
objectives. It includes the Key Performance Indicators (KPIs)
to measure the business perspectives and integrate the strategies to reach the
high-level targets (Ndevu and Muller, 2018).
●
Budget-driven Business Plan : This
process works according to the planning and estimates the overall budget plan
to sketches the effectives result. The inclusion of the practices are important
and that can help the organization to characterize the targets by enlisting the
business activities as well as help the employee to work according to the
budget plan (Obeidat, Tawalbeh and Akour, 2019).
●
OKR Framework: The Objectives
and Key Results (OKR) can track and monitor the business process on a
regular basis and nutshell the targeted outcomes by incorporating the strategic
organizational objectives. The framework can help the organization to know the
level of the individual employee and the key outcomes can centralize the
business operations.
●
HR Review-Driven Systems : The
framework is used to measure the individual performance and tends to
incorporate the strategy-driven operations to escalate the more opportunities
(Cappelli and Tavis, 2016). The inclusion of the framework can develop the
skill sets of the individual and make them a good fit for the team performance.

(Source: Armstrong, 2020)
●
360 Degree Feedback : The
multi-dimensional framework can measure the performance. With the help of this
method, the feedback of the employee is evaluated to maintain the individual
competence (Kanaslan and Iyem,
2016). The incorporation of the feedback helps the employees to perform and
generate an impact to enhance the growth development. Besides that, it invests
the self-development of the employee and encompasses the work with culture by
promoting the active engagement.
●
Psychological appraisals: It comes in
handy to demonstrate the hidden potential and the quality of the employee as
well as focuses on the future performance based on their past work. The process
analyzes the major components (like interpersonal
skills, cognitive abilities, personality traits, intellectual skills and
emotional quotient) to extract the effective outcomes.
●
BARS: Behaviourally
anchored rating scales (BARS) generated the qualitative and
quantitative benefits in terms of PM and anchored the numerical rating towards
the employee as per their performance with the behaviour (Kanaslan
and Iyem, 2016). It can help the employee to work on
the feedback for the future improvement and help them to analyze
the clear vision of the business standards accurately.
The
inclusion of the Performance Enhancement Systems (PES) can bring new
opportunities towards the employees and can help them to drive the business
operations with efficiency. The factors are included in the process that can
enhance the employee growth and can be enlisted as follows:
●
Recruitment and selection : The
recruitment and the selections are the important aspects that can effectively
manage the business operations by choosing the right candidate (Pucik, Evans and Bj rkman, 2017). The inclusion of the
appropriate candidate can help the organization to effectively organize the
business strategies as well as can generate an impact on bottom-line
organizations outcomes such as individual productivity and financial
performance.
●
Training and development : The
effective training and development can guide the employee to enhance their
knowledge and the skills. The practices are beneficial for the employees as it
raises adaptability and drags the required changes in the working procedures (Sekgala and Holtzhausen, 2016).
The practices are the key factor that can help the employee to flourish the
path of success as well as decreases the staff turnover rate and the certain
breakdown within the organization.
●
Leadership: The leaders
can inspire and empower the individuals by motivating them as well as
encouraging them to perform as a team. As per this the leaders can project
results of this can help the organization to maintain the loyalty and
transparency during the team performance. The incorporation of leadership
skills can enhance the employee morale and establish a clear vision for the
organization.
●
Compensation and rewarding : the process
is currently a beneficial one, gives competitiveness towards the employees, and
aims to achieve the goals of the organization. The effective compensation and
the benefits can lead to high performance and raise the satisfaction of the
employee (Rozario, Venkatraman and Abbas, 2019). The compensation and the
rewarding can empower the morale of the employee and give them the courage to
work hard to achieve the rewarding.
●
Total quality management
practices : TQM is the effective practices that can measure the
production process and design the strategies to reduce the complexity of the
business operations (Petrick and Furr, 2017). The process manages the
performance (financial and non-financial) that gains the competitive advantages
and increases the profitability.
●
Employee
empowerment: The
phenomenon of empowerment provides the self-induced algorithm in the business
and helps them to make the strategic decisions to reach their success (Mir et al., 2019). The employees can
incorporate the abilities and the motivation to pursue high-level productivity.
Empowerment can promote business autonomy and the commitment can raise the
stronger work satisfaction.
2.7. Interrelation between
organisational activities and HRM practises
Business
organisational practises and activities mainly elaborate the overall planning
strategy of business that includes operating , staffing , budgeting ,
reporting , directing , and investing . On the other hand, HRM
activities include integrating the company s planning is with HR requirements , Acquisition
of the HR , managing the performance level , motivation , training, and
safety and health provisions . It has been noticed that both the
activities of the organisation as well as the HRM are interconnected with each
other for the betterment of the business growth and infrastructure.
Organisational practices provides the in-depth evaluation and analysis of the
present as well as the expected conditions affecting the capability of the
organisation to achieve success quickly (Milhem et al. 2019). It deals with the future-oriented plan
with long term factors, maximising the essential competitive advantage of the
company for increasing the profit level. They mainly foster interpersonal
connections among the workers to broaden the network of communication
between the employees.

(Source:Mazurchenko and Mar kov ,
2019)
The HR
department mainly involves the operational functions of the organisation to
execute them perfectly for increasing the performance strength of the overall
workforce power. HR critically deals
with the staffing responsibility extending to the overall life
cycle of the employment (Turner, 2019). Both of the action plans are
interrelated with each other by interpreting the strategic business, assessing
and reviewing the present status of the organisation plan as well as
implementing the strategies correctly. This critically measures and evaluates
the entire process for implication it perfectly in a schematic order quickly.
They easily promote their business through modern approaches that increase the
sales rate as well as enhance the demand for the products for high production
value.
HRM plays
several essential activities and planning actions for improving the business
growth of the organisation throughout the year for achieving the missions and
goals.
●
Basic needs of the staff are surely
fulfilled by the HR for satisfaction to work better in the future.
●
Sustaining a better corporate
culture of the organisation to create good atmospheric working surroundings for
the employees (James and
Baruti, 2021)
●
The development of the workforce
involves safety and security by conserving the guidelines perfectly.
●
Management related to performance
efficiency enhances the productivity of the work.
●
Inspiring the workers to act better
and motivate them for better outcoming results and approaches.
●
Supply training and education to the
employees for acquiring skills and knowledge to enhance professionally for a
better career ahead.
●
Planning of the demands to implement
it properly for executing it correctly in order to improve the strategic
business
●
Builds cooperation among the
workforce for mitigating any king of challenging issues together as a group (Wikhamn, 2019)
●
HR analytics and data are privately
preserved for gathering the correct information about every employee to enhance
the moral support and measure the daily performance.

(Source: James and Baruti, 2021)
●
Hiring, interviewing and orientation
of the workers are some of the major activities performed by the HRM to
increase the employment rate every year.
●
HR administers the benefits, payroll
and leave policies of the workers for maintaining the data accurately, ensuring
the benefits, assisting them to meet the goals (Manuti et al. 2020).
●
Enforce the organisational
procedures and policies correctly by maintaining HR compliances.
There are
several strategic techniques to improve the engagement of the workforce and
enhance them to produce better actions for the organisation.
●
The core value of the model is
properly evaluated and analysed for emphasising the main missions and the
objectives of the organisation.
●
Both positive and negative feedback
is provided to track the efficiency level of the employees for increasing the
success rate.
●
The feedback process influences the
high level of engagement of the staff to perform their duties correctly for
best results (Easa and El
Orra, 2020).
●
The volunteer opportunities are
coordinated for making a positive environment that improves the moral
assistance among the employees far better.
●
Workout classes are
arranged for the employees to maintain stable mental as well as physical
health.
●
Meditation classes , fitness sessions,
and long term solutions are provided to the employees to
encourage them positively for their well-being.
●
The employee's performance is
appreciated and based on that rewards are provided to detain the attention of
them for increasing their interest power quickly.
●
Employee engagement survey is
conducted to understand the values of the workforce and inquire if they face
any problems in the future.
The
organisation needs to plan a perfect outing for the employees to refresh their
minds and arrange certain recreational programs to capture the attention of the
staff. Continuous monitoring and recording of their daily activities
are needed to enhance their engagement in the work more flexibly. Training and
educational opportunities are implemented to recruit more employees with some
practical skills that are essential for them to work better (Akunda et al. 2018).
Motivation
and inspiration are very important for the employees to improve their
working actions as well as it determines them to achieve success properly.
The HRM
faced some major challenges and that can negatively address the organizational
activities. The challenges can be mentioned as follows that can affect the
business operations:
●
Recruitment and selection: The HRM
faced issues identifying the right candidate from the large number of
applicants. The criteria of the selection procedures are if up to the mark then
the candidate would be able to fulfil the application process. Besides that, if
any training is required that would be provided on the basis of their
knowledge.
●
Employee training: Execution
of the planning during the training programmes and development programmes is
required for the employees to enhance their skills (Okechukwu, 2017). But the
improper behaviour of the employee during the training sessions can waste the
time of the HR and lead to more frustration.
●
Performance appraisal: Scientific
appraisals can affect the future work of their employees but if the employees
are not getting the appropriate feedback from the HR it can affect their
performance. The unfair appraisals can demotivated others as well as it can
decrease their interest in the job.
●
Team conflicts: The
disagreement of the employee behaviour and difference of opinion among the team
members can generate the conflict situation (Leicht-Deobald et al., 2019). The conflicts can halt
the systematic operation of the business as well as affect the overall
productivity and morale.
●
Cultural differences: Cultural
issues can create a negative impact towards the HR practices and lead to the
conflicts between peers. The differences can trickle down the working elements
and affect the working styles of the employees (Obeidat, Tawalbeh
and Akour, 2019).
●
Trade union: The union
members usually not follow the rules and regulation set the organization as
well as opposes the organization policies. The requirements of the union and
the organizational management should meet eventually.
Various
effective mitigating risk factors are very much crucial for the HRM policies
and practices to overcome the challenging issues correctly.
●
Recruitment as well as choosing
criteria can be mitigated by hiring the employees based on their experience
level.
●
Recruiting metrics are used; recruiting
analytics software is used to figure out the main opportunities for
improving the process correctly.
●
Training and education of the
employees can be overcome by motivating them, providing learning resources for
acquiring knowledge and virtual gamification need to be
applied for training (Alkhazali et al. 2019).
●
Reporting tools like Content
Creation Tool , Learning Platforms , Knowledge Repositories , and Web
Conferencing Tools for mitigating the risk factors regarding educating
the employees.
●
Performance appraisal can be
improved by providing support to them by evaluating the entire structure
correctly based on their significant goals.
●
A common and appropriate ground
needs to be prepared for the tracking of the performance metrics of the
employees, diagnosing the major issue and implementing actions for better
output.
●
The conflicts that arise among the
members need to be mitigated by improving the communication skill and others
points of view need to be recognised.
●
A formal complaint process
needs to be drafted for promoting collaboration among the employees for the
betterment.
●
The cultural barriers are easily
mitigated by sharing their own experiences and knowledge with the other members
as well as diversified "employee training is required (Turner, 2019).
●
The trade unions should be
overcome by maintaining proper unity among the members that must be adequately
free from any kind of political influencing matters.
●
Fund adequacy is very much necessary
and different welfare actions are needed to be implemented for the workers for
overcoming the issue.
The theories
regarding HRM regulation and legislatures are very valuable to illustrate the
strategic movements taken by the HR leaders. The three important theories can
be effective to enhance the HRM concept among the readers. The theories are Adam s
Equity Theory , Maslow s hierarchy of needs model and Contingency theory .
Adam s
Equity Theory
This theory
reliably explains the de-motivational factors that work behind the workforce
among the employees. Being demotivated their ability to give inputs could be
diminished and it directs effects on the organizational performance (Mousa, Massoud, and Ayoubi, 2020).
Therefore, HRM can be more active to incorporate more effort and dedication
from the employees. Their loyalty,
commitment, hard work, and showing flexibility in adaptation are handled by the
HR managers in any organization.
Maslow s
hierarchy of needs
It is
another motivational theory, which creates high engagement ability among the
employees. It says the workforce culture of an organization could be enhanced
by the implementation of motivational factors. Finding the best applicable
skills and talents of the employees by utilizing their needs is a very
important factor to is maintained by the HR managers.

(Source: Hopper, 2020)
The core
needs of the employees lie in safety, psychological, relationships, and others.
Therefore, the organizational HRM must gather the resources by considering
these fundamental requirements.
Contingency
theory
This theory
is very appreciable to identify the key features regarding leadership
management in any organization. It shows the way of finding successful
sustainable suture of an organization by proper implication of the leadership
roles (Alves et al., 2017). Therefore, it
helps to implement the HR roles in maintaining nth talents management processes
by showing storing leadership ability. All the complexity of employee
management is derived by the HR managers by finding practical and physical
resources from the society.
The study
subject felt a lack of stable information about the overall strategic formation
of HRM. The HRM formation varies in different companies. Therefore, one specific piece of data about
the HRM strategy could not be described with perfect justification. Not every
organization holds similar policies and they have adopted different types of
working procedures in maintaining their employment structure. Therefore, it
became very critical to expose one particular matter with particular proof. The
lack of statistical data or the presence of various statistical data of
different companies made the researchers a bit puzzled to imply the best
information in the literature review.
The HRM
encompasses the primary key who can identify the right people and manage them
effectively as well as build the strong management policies to make strategic
business decisions. HRM can help to develop the bridge to embrace the
performance of the employees and efficiently attain the organizational
strategic objectives. Based on this the talent and the performance management
are interconnected and generate scope by motivating to retain the
high-performing employees. Through this chapter, the different perspectives and
theoretical frameworks have been reviewed where this chapter has served the
basis for the following chapters.
Research
method in the management of human resources in the business organization is
accountable in terms of being considered as the primary resource with the aim
of undertaking a research report for the dissertation purpose. This aspect is
responsible for covering the planning and executing of the HRM activities for
the organization in terms of projects related to the human resources in the
organization. This factor is followed by the investigation and research process
about HR issues in regards to designing and implementing research processes, with
the aim of evaluating and reviewing the overall result for the dissertation for
business organizations. The following chapter is intended to cover the research
philosophy, approach, design, data sources along data collection techniques
with analysis in terms of forming a time plan for the overall methodological
aspects.
|
Key methodological
aspects |
Chosen attributes |
|
Research
philosophy |
Interpretivism
|
|
Research Approach |
Deductive |
|
Research
Design |
Explanatory |
|
Data Source |
Secondary |
|
Data
collection technique |
● Inclusion and exclusion techniques of
scholarly resources ● Theme generation |
|
Population and
sampling |
Secondary
analysis with convenience sampling |
|
Data Analysis
plan |
Thematic
analysis for secondary qualitative |
In
interpretivism research philosophy, researchers are included in order to interpret
the research elements with the aim of integrating the human interest for the
research subject (Alkhazaliet al., 2020).
As the interpretivism philosophy is based on the naturalistic approach of the
data collection techniques including observation and reviewing of data sources,
this Interpretivism
philosophy has been successfully implied for the given research subject.
In addition to these, this particular philosophy is specifically popular in the
case of secondary data research such as the following research subject
regarding the responsibilities of the HRM in business organizations with
recruitment and talent management (Bonache and Festing, 2020).
Interpretivism
philosophy is generally based on the approach of perceiving reality in order to
implement it as intersubjective (Farr, 2021). As the given research subject explains the role of
the HRM department in the business organization with the aim of recruiting
employees along with managing them in real-time situations, this philosophy is
correctively used for the research subject. According to Hauff (2021), this factor
is followed by the intersubjective meaning and understanding of the social and
experimental level of HRM activities for the business operations with the aim
of managing the human resources, this particular philosophy is suitable for the
given research subject. In addition to these factors, this philosophy also
helps in interlinking the research conductors with the research subject in
terms of identifying the HRM activities for the business organizations in
respect to employee recruitment and managing talents. The multiple and socially
constructive aspects of the interpretivism philosophy helps in understanding
the research subject goals in terms of understanding the HRM responsibilities
in the business market along with specific, deviant and unique research
interests for the business organizations (Hauffet al., 2021).
As the deductive
approach moves from the general theories to the implementation of the
specific one, this approach has been used for the given research. The
scientific investigation related to this approach made it significant for the
given research subject in terms of implementing theories for the HRM activities
in business organizations (Khan
et al., 2021). The preceding
discussion is related to the research subject with the aim of identifying the
management of HRM role in order to recruit employees to meet the organizational
needs in the business market. The approach has been successfully implied in
order to test the collected data on the HRM responsibilities in the business
organization for the business growth in the competitive market. As part of the top
to the down approach of the data analysis process for the research subject,
this approach includes the implication of the predetermined codes (Nguyen et al., 2020). For the given research subject, the
predetermined code includes HRM accountability in order to employee management
for the business organizations with the aim of identifying their impact on
business responsibilities.
Even though most of the qualitative research
subject uses the inductive research approach with the aim of moving specific
observations about specific individuals in terms of broadening to generalize
theories for the subject, the current research context has implied the
deductive approach in order to develop the proper hypothesis based on existing
theories. The HRM activities are well known and significant in terms of
managing the employees at the business market (Ringleet al., 2020). The specific
approach has been applied here with the aim of using the previously available
information in favour of the given research context. Due to the initial stage
of this particular approach in the given research context, the deductive
approach starts with an assumption such as HRM responsibilities towards
employee recruitment and talent management at the business organizations (Sardiet al., 2020). This step is followed by making an assumption
in relation to the first step including managing employees at their workplace
with their payroll and respective responsibilities by the HRM. In addition to
these steps, the approach is tested against various scenarios related to the
research subject (Schultza,
2020). For the given research subject, the scenarios refer to the
employee recruitments, their management for the business organization to
promote organizational growth in the competitive market.
As the explanatory
research design helps in explaining the primary focus of the research
subject, this design has been chosen for the given research context in order to
explain the role of the HRM department for employee recruitment and talent
management. This specific research design initiated with the general idea
regarding the significance of the HRM department in the business organization
with their staff management for meeting the organizational growth in the
competitive market (Towers et al., 2020). This step is
followed by the use of general information regarding the research subjects with
the aim of providing it with future perspectives. This specific research design
is also applicable for exploring and explaining the research subject with
previously existing information in the research field (Troth and Guest, 2020). As the HRM department
is well known for its accountability towards employee orientation along with
enhancing opportunities related to the organizational growth in the competitive
market, these data are well incorporated for the given research context.
The HRM
department is also responsible for the continuous function and development of
the organization with the aim of focusing on business growth. Thus explanatory
design has been implied for the given research subject with the aim of
explaining them in a detailed manner. This specific design has been used for
the providence of deep insights into the given research subject reading the
role of HRM in employee management (Alkhazaliet al., 2020).
This factor is significant in order to provide enough opportunities for the
research conductors with the new aspects of the research subject such as the
decision-making process for the employees along with their payroll at their
workplace. However, lack of statistical context of the following research
design provides inconclusive research in terms of qualitative data.
As there was
no specific research problem present for the given research context, the HRM
activities were the primary focus in terms of recruiting employees and
developing organizational talent in the business market (Alkhazaliet al., 2020). This was considered
as the primary reason for the given research subject with the aim of clearly
defining the investigation related to the research process. This factor is
followed by the conduction of the research process from the initial stage in terms
of identifying the HRM activities regarding employee management for business
organizations in the competitive business market.
The research
is based on identifying the role of the HRM department in selecting,
recruiting, training, and developing organizational talents or employees that
enhances the organizational performance. In order to increase the value and
authenticity of the research paper, the research paper has been developed by
using "secondary qualitative data. It has been found that using the secondary
sources of data helps the authors to gain academic knowledge and gather
relevant data for the research (Badke, 2021). In this paper also, the research data
have been gathered by using secondary sources of data. Sources such as
reviewing scholarly articles, journals, books along with government websites,
and news articles have been considered as data sources for this research paper.
Reviewing
secondary sources has helped the researcher to gain knowledge on the research
topic and in doing so; factors related to the HRM department in organizations
along with type recruitment and training and development process have been
understood. Lastly, to enhance the effectiveness and outcome of the research,
the paper has used the process of Thematic analysis to analyse and
interpret the research data (Badke,
2021). This type of data analysis allows the researcher to develop
themes based on the understanding gathered by the research data. By developing
the themes, the researcher can further discuss the various factors related to
the research topic and address all the factors briefly. In this research paper
also, themes have been generated and discussed to discuss the role of HRM more
briefly.
For the
given research subject related to the purpose of the HRM department with the
management of employees in the business organizations, secondary data sources
have been used in order to continue the research methodology . The secondary
sources are generally collected with the help of the literature, scholarly articles,
and journals that have been published earlier by different research conductors
on the same research subject (Towers
et al., 2020). Secondary
sources have been used for the given research subject with the aim of
extracting information from the secondary resources along with explaining
related theories with the research subject. The implemented theories for the
given research subject include Maslow's hierarchy theory along with contingency
theory and Adams theory in order to provide a wide variety of data from the
previously conducted research and its sources in the same subject (Towers et al., 2020).
The data
type in research methodology refers to the analysis and conduction of the
overall research process with collected data and for the given research
context, qualitative analysis has been performed. This factor includes the
generation of five themes based on the research objectives and questions
mentioned in the introductory part of the given research process (Towers et al., 2020). The generation of themes is considered the
advanced process of involving gathered information regarding the research subject
with the aim of secondary qualitative analysis with the inclusion of thematic
analysis as well. The secondary resources are a significant part of this
research process and the gathered information from those resources have been
implied for the theme generations and analysis in order to provide HRM
activities for the business organizations (Nguyen et al.,
2020).
For the given research subject regarding the role of
the HR department in business organizations with the aim of employee
recruitment along with talent management in the business, market did not
involve any physical population. Instead of the participants, secondary sources
have been included for the completion of the study. These resources are textbooks,
the internet, articles,
journals, review papers regarding the research subject in order to get the idea
of previous research done by other researchers (Nguyen et al.,
2020). Approximately
70 resources have been collected on the HRM activities with the aim of
identifying the role of the HR department in terms of managing employees for
the business environment along with the growth of the organizations in the
competitive market. These resources are collected from Google scholars and
ProQuest in order to get authentic data. In addition to these factors, in the
last five years information has been preferred with recent information in order
to conduct the methodological aspect of the given research subject regarding
the HRM business activities.
For the sampling purpose, the current research subject
has implied convenient sampling in order to draw information from the part of
the research phenomena with high significance. For the given research subject
reading the HRM activities with employee recruitment and talent management in
the business organizations, this specific non-probable sampling technique has
been used with the aim of additional inputs regarding the research subject. As
this particular sampling method requires no specific criteria for the research
subject, the additional inputs are considerably significant in order to give
the research subject a simplified version of the research process (Nguyen et al., 2020).
The data
related to the given research subject has been collected with the help of
secondary resources including textbooks, the internet, articles, journals from
renowned sources such as google scholars and ProQuest". For this research
subject, at the initial stage 100 scholarly resources have been selected with
the aim of identifying the HRM activities for the business organization in
terms of the employee selection process. The following step includes the inclusion and exclusion techniques
of scholarly resources in order to identify the related resources with
contains research aspects. After implying these techniques, 70 resources have
been finalized with the aim of continuing the overall research subject. In
addition to these, generations of themes have been used for the given research
context as well. The themes have been generated from the research objectives
with the help of research questions from the introductory chapter. However,
this process has some limitations as well. Different research conclusions
solely depend on the perspectives of other authors. The process lacks the
involvement of physical and practical experiences, information from certain
sources often provide incorrect information or contradictory information (Nguyen et al., 2020).
For the given research subject, thematic analysis for
secondary qualitative has been completed in order to provide information
regarding the HRM activities in order to manage the employees with their
recruitment and managing talents. This factor helps in providing the
researchers with a different approach in terms of identifying the research
subject. In the case of the given research subject, themes have been generated
with the perspective of maintaining the recruitment process under the HRM
department in the organization along with responsibilities of the HRM with the
magnification of the training and development process (Nguyen et al., 2020). These factors are followed by the different types of performance
management in the business organizations in order to lower the employee
retention rate for the organizations in the business market. In addition to
these, the strategic decision-making process along with influencing leaders of
the management team has been controlled by the HRM in order to provide the organization
with competitive advantages in the competitive business market. The generated
themes have also included the HRM role regarding the career development of the
employees in the business market.However, the
flexibility of the thematic analysis can be the reason for inconsistency with
low coherence in terms of research methodology (Nguyen et al.,
2020).
Ethical
rules along with regulations are considered significant in order to complete
the research methodology (Nguyen
et al., 2020). This is crucial
for the research conductors to maintain the primary objective of the research
ethics in order to lower the risk of false and improper information in terms of
using it for the research subject. This factor also includes the secondary articles
and journals with the maintenance of the copyright acts for collecting research
information. This factor also includes avoidance of meddling data from the
resources along with breaching for the research subject. In addition to these,
avoidance of data manipulation along with coping information without the
providence of the copyrights have been maintained for the given research
subject as well.


As the
methodological chapter is considered as the significant part of the research
process with the help of collecting proper data regarding the research subject,
followed by analysing them to complete the process, this chapter holds utmost
significance for any research subject. The following research subject regarding
the management of HRM also reflects the HRM activities in terms of business
organizations in the business market and this chapter sheds light on the
necessary methods to justify the subject. This factor includes interpretivism
philosophy for collecting data along with a deductive approach for proper
research plan and descriptive research design in order to describe the research
variables. In addition to these, secondary qualitative data has been collected
with the help of inclusion
and exclusion techniques'' of scholarly resources. This process also
includes the generation of themes for proper methodical aspects regarding the
data analysis for the given research subject along with a time plan by
maintaining proper research ethics.
The complete
idea about the key points of the study matters has been aimed to identify by
introducing a few objectives of the research. The objectives of the research
could be analyzed with the help of the implementation
of the thematic analysis of the collected data. The findings or
results of data collection would be discussed by making a few themes. Theme
generation is one of the most important factors for enhancing the idea
of the research objectives to mitigate the aim of the research. The theme would
replicate the factors of literature review depending on the secondary
qualitative data collection method.
Theme 1: Maintaining the hiring
processes is one of the most important factors for the HRM
Hiring the
exactly needed employees for handling individual tasks in an organization is
one of the most significant characteristics that should be maintained by the
organization. Human Resource Management is that responsible department to
manage the process of enhancing the relations of humans with the organization (Biswas, 2018). Therefore,
while recruiting new employees the HR managers have to show their ability to
create a better notation of the company to attract new people to join their
organization. In this case, they have to create a great influential approach in
front of the new candidates so that they feel highly interested in the
background and working procedures of the company.
It is the
duty of the HR managers to identify the skills of the new candidates, who show
interest in joining the company. They must notice the talented factors of the
candidates by talking to them face-to-face or by properly reviewing their
resumes. According to Ahammad
(2017), the conversation with the new people should be impressive and
attractive, which would enhance the availability of getting new employment as
positive outcomes of the interview or hiring session. The hiring processes
could be conducted online and offline both ways. The offline process that is
front interviews is the most effective way to identify the key skills of the
new candidates and their ability to show productivity in a particular job
profile they are capable of.
The online
interview process such as interviewing through Google meet , Zoom and other
effective applications are valuable in the case of hiring in a challenging
environment. The virtual conversation is not very reliable to find out the
important characteristics of the employees, which could be utilized by the
company (Biswas, 2018).
Anyway, the actual talents of the new candidates can be recognized by
face-to-face conversations. The HR managers need to apply some key strategies
in the conversations to identify the background of the new people before hiring
them. It is very important to find out their capability and enthusiastic
factors to maintain their job profile. Besides, the fundamental structure of
the job profiles must be described among them by the HRM. HR managers should
show great behaviors while illustrating the company
profile and asking them questions. Derfler-Rozin, Baker, and Gino (2018) stated
that the ethical value of the new candidates must be sustained by them without
hitting personal uncomfortable questions.
Theme 2: HRM is responsible for
magnifying training and development procedures
It is one of
the key responsibilities of the HRM of an organization to keep the ability of
the employees hired by them for future development of the employee skills. The
productivity of the employees by openly showing their talents must be
encouraged by the organizations. HR managers have to identify the talented
factors and creative characteristics of the employees by processing some
training courses. A workshop regarding their jobs and duties helps them to find
out the ability of the employees in showing their talent (Ojo, Tan, and Alias, 2020).
Therefore, a proper training session is one of the best ways for developing
employee engagement. The skills of the employees are the features, which
deliberately deliver better performance of the organizations.
The process
of training must follow systematic steps to ensure employee satisfaction by
taking the training outcomes. Training is the best procedure to develop the
concept of the basic duty of a particular job profile. HRM needs to develop a
few strategies to increase employment structure through training management. HR
managers would be responsible to train the employees. At first, they have been
noticed to implement the aspects of the company policies to the newly employed
candidates so that they can get a clear idea about the organizational
maintenance structure. Malik, Froese, and Sharma (2020) stated that their
doubts should be cleared about the organization, job profile, internal
workforce policies, and employment factors. The HR managers responsibly gather
the resources by adjoining the needs of the training. The objectives of the
training session are also set up by them. The main matter is to take the
initiative with huge attention by the HR managers.
Developing
career-related opportunities in front of the employees is one of the best
strategies adopted by managers to create a positive environment inside the
workforce. Giving assurance to the employees about their future careers is a
very important duty of HRM in an organization. In conducting these training and
development processes, many challenging factors have been found which can
affect the overall company performance to a huge extent. It becomes very
difficult if the employees do not show proper engagement in the training
session (Larsen, 2017).
Workforce resistance also creates a challenging environment in the organization
to maintain the development criteria. In the case of getting feedback from the
employees, the HR managers have to face risks if they get any poor feedback.
Theme 3: There are different types
of performance management contributing to employee retention
Evaluation
of the performance factors of the employees is a predominant factor that
creates a high ability among the total workforce to give productive results in
a sustained manner. The major factors that can influence the performance
measures must have been handled by the HRM department of the organizations. HR
managers feel an extensive demand from the organizations to generate a better
performing culture in building employee retention with a suitable approach (Armstrong, 2021). It is
very common that people make mistakes while maintaining their jobs due to
several kinds of reasons. In this matter, the HR managers take the control for
clarifying the mistakes of the employees among them and possible procedures to
adopt solving methods to develop their current working strategies.
The
different types of performance management are "self-assessment",
"team assessment", "360-degree rating", "skill
evaluation" and others. These evaluation factors help to define
the performing shape of the whole organization by finding the performance
strength of both the employees and the HR managers. According to Aguinis, (2019), the continuous
communication process must be handled by the HR leaders to ensure the
organization that the employee performance would be productive with sustained
redemption. "360-degree rating" is a supreme factor, which helps to
clarify the superior way of engagement of the HR managers in their duties. They
have the power of forcing the employees to find their choices with full
dedication but the way of approaching the priority factors among the employees
must be polite from the side of the managers.
The
performance factors need to be implemented with the correct abbreviation of the
performance appraisals, which would be given by the HRM of the organizations.
The HR managers definitely need to choose high-quality performance-enhancing
tools with the implementation of their strategic visions. The goals and
objectives of the organization must be demonstrated among the employees to
increase their dedication level to the performing features. It is the major
factor for HRM for implementing the appraisals (Gorman et al.,
2017). The foremost factors that could be influential towards the
performance of the employees must be gathered as valuable resources for
sustaining the corporate culture. An inspirational hike in salary, compensation
and promotional approach is quite effective to enhance the performance factors
to retain the workforce strength in the internal environment of the companies.
Theme 4: Strategic decision making
and leadership influences organizational performance
HRM takes
the important and most valuable decisions in the employment design of the
organizations. They hold the dominant features of the employment ability to
ensure the workforce the best quality productivity by clarifying the various
needs of engaging the workforce (Paauwe and Boon, 2018). In this case, the HR executives have to
maintain the whole procedure as the leaders of the several management systems.
The decision-making ability of the HRM department is an additional source for
them to make the procedures smooth. Correct decisions by taking the consent of
the employees could be the best way to keep the employees happy and
comfortable. It is all about making a good internal relationship by sustaining
a positive environment in the internal circumstance. Therefore, HR executives
can handle the procedures by meeting the demands of the employees and making
the right decisions for them.
Leadership
maintenance is the crucial point to mitigate in a sensitive way. It requires a
huge amount of attention from the HR leaders (Johnson and Szamosi, 2018). It is a very
significant approach to keep the employees completely engaged by showing them
their availability of nonjudgmental perspectives on their special talents. The
leaders must adequately derive the factors of goals of the companies among the
employees with strategic approaches.
They should keep influencing the working process of the employees for
keeping them active towards delivering high-quality extension in the
organizational performance. The teamwork ability must be indulged by the HR
managers. They would be the responsible person to describe the fulfilment of
the requirements regarding productivity and teamwork sustention. According to Greer (2021), correct
decisions for the employees and their responsible jobs could be the most
effective part of evaluating the interests of the employees to develop a unique
workforce strategy.
The best
strategy of the HR executives should be implying the motivational factors in
the workforce. It would be very effective and productive for keeping the
employee structure well maintained by providing satisfaction among them. The
strategies would reflect the valuable aspect of the development, which could be
a sustainable approach for the organization's movements (Paauwe and Boon, 2018). The
HR executives must align the decisions with the employee needs and the
organization's needs. They have been noticed to implement strategies by analyzing the evaluation factors of incorporating the main
objectives of the employee and organization relationship. The HR leaders are
the bridges for connecting the board of the organization to all kinds of
employees.
Theme 5: HRM is accountable for
enhancing employees practical skills and career development
In the case
of boosting up the facility for the employees and organizational policies, HRM
includes better strategies to find out the practical talents or skills of the
employees. The HRM department has been noticed to adopt several procedures to
find out the skills and talents of the workforce members (Mahfooziet al., 2018). From the starting
of the recruitment process the HR managers, handle the communication structure
for following the development of utilizable skills in the management. It is the
very first duty of the HR department to expose the company culture, policies,
and dealing procedures among the employees to develop better knowledge amid
them. The governance maintenance is handled a bit by the HR leaders as well as
it is important to noiru8ce the mitigation of the fundamental rights of the
employees. The critical overviews on the skills of the employees help to
differentiate the talent areas of the different employees. The creative
characteristics of the employees must be recognized through HRM.
The skills
of the employees are how effective the specific jobs are identified by the HR
managers. Negotiation is one of the best skills of HR managers, which ensures
the capability of handling the key factors regarding employment facilities. Diaz‐Carrion et al.
(2018) stated that showing best an opportunity by describing
the incentives to the employees helps to intensify the dedication around the
workforce. Workforce stability is the main asset for all industries. Therefore,
the HRM departments get more attention from the board of governance. They get
high priority, as they have to handle the power of making suitable decisions
for the employees, the base of the industries. They get the strength of
developing the careers of the employees by reward distribution and talent hunt
programs in the internal management of the workforces.
HRM
strategies are very significant to maintain the overall employment structure of
organizations. The themes have been discussed by gathering several data from
the journal and other scholarly articles. It has been identified by studying
the articles that HRM feels a huge responsibility to sustain the workforce
culture in the internal environment of an organization. The themes have chased
the key points of the literature review to justify the factors with proper
description. It can be concluded that the theme clouds are very valuable for
the readers to identify the main objects of the research background. The
overall findings have been set up by the inclusion of overall HRM factors and
their application procedures.
The role of
HRM can be recognized as one of the key factors that enhance organizational
performance. From the above study, it can be seen that the HRM department poses
a massive impact on the organizational structure by recruiting, selecting, and
training the organizational staff. In this following section, a brief
discussion and analysis will be discussed based on the themes that have been
developed in the findings section. In doing so, this chapter will provide a
brief knowledge on the research topic.
In any
organization, many factors play important roles in building and maintaining
organizational structure. The performance and efficiency of the employees can
be identified as one of those factors. In order to enhance the performance, the
HRM department makes continuous strategies and plans to hire effective and
skilled employees in the organization (Glaisteret al., 2018). Due to these effective hiring processes, organizations
can fulfil their needs and achieve their goals.
The HRM
department goes through a set of steps or processes that allows them to hire
and select employees who can increase the working standards by working
effectively. The hiring process of the HRM department can vary based on the
organizational needs and resources. According to Al Shobakiet al. (2017),
the most common and traditional way of hiring employees that the HRM
departments use is the offline method. However, there are other meds such as
direct advertising, employee referral, employment portals, and so on.
From the
generated theme, it can be seen that the HRM department uses both offline and
online methods to hire and recruit employees. These methods can be more briefly
described as internal and external recruitment processes. The internal
recruitment-process excludes on-boarding process, and, thus it is considered
good. On the other hand, the external recruitment process helps to generate new
ideas and requires some time to complete the interview process. Other than
these, direct advertising allows the organizations to share their needs with
the help of advertisements and attract employees (Evans, 2017). Reviewing the employment portals and
databases allows the HRM department to choose employees based on their skill sets
and experiences.
In recent
times, the HRM departments in the organizations have adopted new and effective
hiring techniques such as social media advertising which helps them to target
more audiences and share their interests even further. Therefore, by conducting
an effective search among various interview programs and recruitment processes,
the HRM department recruits effective and efficient employees for the
organizations and increases the organizational performance.
Hiring and
recruiting is an effective process that increases organizational performance.
However, the effectiveness of the employees depends on their skills and
performance. As stated by Shantz,
Alfes, and Arevshatian (2016), the skills and
working habits of the employees can be considered as the key factor that
maintains a balance in the workplace and allow them to build a successful
career path. Working in long shifts and for a long time can reduce the
effectiveness of the employee skills and due to this reason, the HRM department
focuses on training the staff to enhance their performance and re-skill them
based on the organizational needs. These training programs also help the staff
to gain a competitive advantage and build a career path for themselves (Khan et al., 2016).
From the
findings in the above sections, it can be seen that the HRM department follows
strategic plans and ideas to engage in training and development processes. The
Training and development processes conducted by the HRM department can be in
various ways. The most common ways to conduct training are
Orientation
training: This type of training session is provided for the new
staff and employees. During these training sessions, the new employees are
briefed about the company's goals and missions and are provided a guide that
helps them to prepare for the first day.
On-the-Job
training: This is a type of training program, which includes
training the staff while performing the job. With the help of this training
program, the HRM department provides training to the staff after recruiting the
employees and familiarises them with the organizational needs and goals.
Training to
improve personal skills: The HRM department often performs
training programs that include activities that help the employees to enhance
their skills. According to Sal
and Raja (2016), with the help of such training programs, the HRM
department can improve the communication, body language, and other soft skills
of the employees which benefit both the employees and the organization.
Training to
improve technical skills: The HRM department also performs
training programs that include practical and theoretical activities to improve
the technical skills of the employees. These training programs increase the
employees' technical skills and improve their working standards.
Service or
product-related training: Lastly, the training related to the
organizational products and services allows educating the employees about the
current organizational progress. By providing these types of training, the HRM
department increases the efficiency of the employees and enhances their
impressions of the consumers (Noe
and Kodwani, 2018).
Therefore,
in the above discussion, it can be found that the HRM department is massively
responsible for improving the organizational performance by increasing the
employee skills. Moreover, providing training to the employees also enhances
the employee engagement, which promotes the working standards in the
organizations.
The term
"Performance Management System (PMS)" refers to the process that
allows the HRM department to manage and evaluate the employee's performance and
enhance them (Cohen, 2017). In order to evaluate the employee's performance,
the HRM department performs many activities such as reviewing "Key
Performance Indicator (KPI)", "360-degree feedback" and
"Management by Objectives". These performance management
states in the organization allow the HRM Department to identify the weak areas
in the organization and help them to take necessary steps to mitigate the
organizational issues. On the other hand, the above-mentioned performance
management systems indicate the weaknesses of the employees and by providing
appropriate training to the employees, the HRM department enhances the working
conditions and reduces the issues in the organization (Heeet al., 2019).
Based on the
above discussion it can be found that by reviewing the employee performance
status, the HRM department can determine many factors such as employee
engagement in organizational activities, reasons for dissatisfaction among
employees, the overall performance of individual employees, and key areas that
need improvement.
The main
purpose of providing training and development activities to the employees is to
enhance the employee productivity, reduce employee turnover rate by providing
benefits. This process also benefits the organizations as less employee
turnover results in a decrease in organizational cost (Omoikhudu, 2017). Training and
development programs help the employees to maintain and align their personal
goals with the organizational goals and in doing so both the employees and the
organization benefit from the situation.
Therefore,
from the discussion, it can be found that due to the HRM strategies relating to
the performance management of the employees, the HRM department increases
employee engagement and productivity. These training programs help to enhance
the soft and hard skills of the employees and in doing so the HRM department
can improve the overall organizational performance. Moreover, by providing
opportunities and benefits to the employees, the HRM department can also reduce
the employee turnover rate and save organizational costs.
In terms of
organizational performance, leadership plays a huge role in maintaining the
organizational structure. Leadership can be identified as a strategic way to
maintain and manage the various aspects of a situation. In terms of an
organization, the leaders are required to make decisions that can enhance the
organizational performance and maintain a smooth operation.
In an
organization, several factors can be influenced by introducing great
leadership. Factors such as improving organizational culture and
performance, improving relationships among employees, maintaining a balance
between quality and quality, and motivating employees can be managed
with the help of leadership (Aleemet al., 2018).
The
organizational leaders are also required to develop strategic and innovative
ideas and decisions based on the organizational and employee needs. The
strategic decision-making of the HRM department includes ways to improve
employee satisfaction by providing appraisal and benefits, resolving employee
concerns, and developing ideas about new and effective ways of employee
engagement. The above-mentioned ideas and decisions the HRM department takes
are mainly related to the organization's growth and missions (Darshani, 2018).
Therefore, by taking such decisions, the HRM department increases both employee
satisfaction and organizational performance.
Moreover, as
mentioned in theme four, it can be found that the implementation of a
well-structured leadership in the organizations can help to mitigate the
organizational conflicts. The leaders of the organizations make strategic
decisions related to job distribution and in doing so they divide equal work
among the employees. Therefore, with the help of this process, the
organizational leaders can manage and rescue organizational conflicts and
establish a strong relationship and trust among employees. Therefore, in order
to implement a well-built operation among an organization, the implementation
of organizational leadership in the HRM department is necessary.
In terms of
maintaining a steady performance and the service and product quality, the
organizations go through training and development processes to enhance the
skills of the employees. This strategic planning allows the HRM department to
educate and reskill the organizational employees and helps them to gain a
competitive advantage. Employees can be both new and experienced, however,
re-skilling the employees allows the HRM department to align individual goals
with the organizational goals and improve the productivity of both employees
and the organizations. According to Armstrong (2021), these new and effective skill development
processes also open new career opportunities for the employees.
During the
training and development program, the HRM department provides the employees
with the opportunities to enhance their soft and hard skills, soft skills
include the development of personal growth. The development of these personal
factors such as Body language, verbal, and non-verbal communication, and
physical appearances of the employees allows them to gain confidence and
courage. On the other hand, the practical or technological skill development
programs undertaken by the HRM department allow them to enhance the
work-related knowledge of the employees (Cappelli and Tavis, 2016).
Providing
enough training and improving the soft and hard skills of the employees makes
them able to undertake difficult and complex jobs and offers them a better
career path for their future. Therefore, from the above discussion, it can be
stated that the role of the HRM department in terms of recruiting, selecting,
training, and developing effective and efficient employees can be considered as
a necessary and important part of organizational development.
The impact
of the HRM department on organizational growth can be identified as one of the
key factors that allow an organization to achieve its goals. From the above
discussion, it can be seen that the HRM department is the main source that
helps the organizational staff to enhance their skills and improve their
working habits. Therefore, to summarize this section it can be stated that the
HRM department is responsible for increasing individual performance and making
strategic decisions that enhance the overall organizational performance.
HRM plays a
significant role in various tasks of the overall organization in order to keep
running all the segments of the organization with high effectiveness. Thus, it
is very important to choose the right people for the right positions
so that it will be helpful for the overall organization. It is also very
important to frame effective policies based on the strategic decision-making procedure.
On the other hand, it is also very important to select the right people in
order to fit in the right positions so that the overall culture of the
organizations will be kept intact. It is important to focus on the
training and development of the associated employees so that it will be
suitable to meet the objectives of the organization. There are various issues
observed in the overall HRM processes, such as matters of staffing, training,
and development, in the process of performance management, and so on. Thus, it
is the responsibility of the HRM to resolve all the issues with great
effectiveness so that the overall scenario will be maintained.
In this way, the
growth of the employees can also be managed with high effectiveness. Talent
acquisition is one of the key factors in this regard. It is also
required to frame effective policies in order to meet all the requirements of
the organization and at the same time in order to fit the employees with
various types of organizational processes. An additional responsibility of all
the HRM is to maintain an efficient performance management system including
clear objectives of the overall job scenario. Thus, this method plays an
effective role in order to grab various new opportunities based on the
associated scenario of competitive advantage.
Objective 1. To
discuss the hiring process of the appropriate workforces
This objective is
met in theme 1 of the associated findings process. It is very
important to focus on the effective hiring process based on reviewing all the
applications submitted in the screening process of the recruitment. It is
needed in order to select the right people for the right position based on the
effective performance test conducted through various forms. It is very
important to screen qualified candidates in a quick way so that they will be
fit in the right positions of the overall organizational procedure. It is also
important to design the overall recruitment process in such a way so that it
could save the time of the overall screening process. This process also saves
the time of the overall hiring process of the organization (Ahammad, 2017).
Thus, it is also observed that the o\another important aspect of the HR manager
is to schedule the overall training process in such a way that it will be
beneficial in order to enhance the skill of the respective workforce.
Objective 2. To analyze the training and development procedure of the human
resource management
This objective is
met in theme 2 of the finding section of the overall research procedure.
It is observed that training and development is an essential key factor that is
required in order to enhance the performance of the employees so that it will
meet all the effectiveness of the overall organization. Most companies follow
this procedure in some frequent intervals of time in order to enhance the skill
factor of the respective employees (Gadi and Kee, 2018). Thus, it is the duty
of the associate HR managers to create the scheduling in such a way so that it
could not affect the entire operation of the company and at the same time, it
will meet all the goals of the individual employees too.
Objective 3. To analyze the performance of individual employees of the
corporate system
This objective is
met in the 2.7 section of the literature review. It is very important to
follow an effective performance measurement system so that it will be very
beneficial for the best output for the overall organization. This procedure can
be done by using various key metrics procedures. It is also important to keep
in mind that it is very effective to cut all kinds of biased procedures so that
there are not any issues created in the surrounding job atmosphere (Morioka and
Carvalho, 2016). The same has also been discussed in theme 3 of the associated finding
section of the research process. Effective understanding of the
performance management process is beneficial for enhancing the job quality of
the overall research process.
Objective 4. To
discuss the influential factors, which help to take the strategic
decision-making process
This objective is
met in theme 4 of the associated finding section. It is very important to
focus on various influential factors in order to do the strategic
decision-making process. In order to keep surviving in this competitive
environment, it is very significant to achieve several long-term objectives of
the organizations. This process acts as a key procedure in order to implement
the future success of the company (Sousa
et al. 2019). It is very important to focus on the effective recruitment
and training procedure along with maintaining a good relationship between
several clients and employees. The same has also been discussed in the 2.4
section of the literature review procedure.
Objective 5. To
develop the practical skills among various employees with the help of HRM
This objective is
met in the discussion of theme 5 of the respective finding section
of the overall research procedure. It is very important to enhance the skill
set of the employees so that they will be the best fit in various roles of the
organization. The identification and the practical implementation of effective
soft skill training are very important to meet some competitive scenarios of
the overall organization. It is very important to enhance the skill set of all
the employees in such a way so that they will become tech-savvy in this
ever-changing environment (Guest, 2017). This process is very helpful in order
to create flexibility for any kind of competitive approach. It is very
important to enhance communication skills so that they will be more interactive
in order to deal with various adverse situations based on their knowledge and
practical expertise.
The above
study shares the importance of the HRM department in developing employee
engagement and effectiveness. From the entire study, it can be seen that the
whole discussion provides an idea of how the HRM department provides support to
the employees and the organization. Therefore, in conclusion, It can be
recommended that in order to maintain a steady and safe operation in the
organization, the development of an effective HRM department is necessary. From
an organizational perspective, following his recommendation will allow them to
gain a competitive advantage and improve the working conditions.
From the
researcher's perspective, recommendations can be made related to the data
collection techniques. It is recommended that future studies including the
Primary data collection technique can help the researcher to gain more
practical knowledge. Lastly, it is also
recommended that the thorough study of this research paper will provide the
readers with academic advantages to pursue their career in the HRM department
and become successful.
The term
Research Limitations can be identified as the gaps or challenges faced by the
researcher while developing the research paper. These gaps in the process of
the development of the research paper can decrease or affect the overall
quality of the final paper.
From the
above sections, it can be found that this research paper has used "Secondary
Qualitative data to discuss the research topic. Despite having
benefits and importance, only secondary data is not enough to develop a
well-structured research paper. The lack of Primary data in the
research paper can be identified as the research limitations and due to the
lack
of statistical data for explanatory design , the researcher was
unable to explore the research topic thoroughly.
The research
is based on the tropic that allows gathering knowledge on the various aspects
of the HRM department. Therefore, with the help of a thorough study of this
research paper, future researchers, or students will benefit from gathering
essential and effective knowledge related to the topic. This will help future
researchers to develop effective research papers based on similar topics and
with the help of this research, the researcher can aim to improve their
understanding of the research topic and pursue their career in the HRM
department.
Aguinis, H., 2019. Performance management for dummies.
John Wiley & Sons. available at
https://vulms.vu.edu.pk/Courses/HRM713/Downloads/Performance%20Management%203rd%20Edition%20by%20Aguinis.pdf
accessed on 21/12/2021
Ahammad, T., 2017. Personnel management to human resource management
(HRM): How HRM functions. Journal of
Modern Accounting and Auditing, 13(9),
pp.412-420.Available at:
https://www.researchgate.net/profile/Taslim-Ahammad/publication/321651611_Personnel_Management_to_Human_Resource_Management_HRM_How_HRM_Functions/links/5a742fcc0f7e9b20d490a8c5/Personnel-Management-to-Human-Resource-Management-HRM-How-HRM-Functions.pdf.[Accessed
on:3rd Jan 2022]
Ahammad, T., 2017.
Personnel management to human resource management (HRM): How HRM
functions. Journal of Modern Accounting and Auditing, 13(9),
pp.412-420. Available at
https://www.researchgate.net/profile/Taslim-Ahammad/publication/321651611_Personnel_Management_to_Human_Resource_Management_HRM_How_HRM_Functions/links/5a742fcc0f7e9b20d490a8c5/Personnel-Management-to-Human-Resource-Management-HRM-How-HRM-Functions.pdf
accessed on 10/12/2021
Akunda, D., Chen, Z. and Gikiri, S.N., 2018. Role of HRM in talent retention with
evidence. Journal of Management and Strategy, 9(2),
pp.8-19.Available at https://www.researchgate.net/profile/Doreen-Akunda/publication/328852370_Development_of_Finite_Difference_Explicit_and_Implicit_Numerical_Reservoir_Simulator_for_Modelling_Single_Phase_Flow_in_Porous_Media/links/5bea4a1f4585150b2bb24bdf/Development-of-Finite-Difference-Explicit-and-Implicit-Numerical-Reservoir-Simulator-for-Modelling-Single-Phase-Flow-in-Porous-Media.pdf [Accessed on 2 January
2022]
Al Shobaki,
M.M., Naser, S.S.A., Amuna, Y.M.A. and El Talla,
S.A., 2017. The Efficiency of Information Technology and its Role of e-HRM in
the Palestinian Universities. International Journal of Engineering and
Information Systems, 1(5), pp.36-55. Available at
https://hal.archives-ouvertes.fr/hal-01572642/document Accessed on 15.12.2021
Aleem, M.U., Purwani,
M., Ali, U., Ali, S.B. and Bhojani, N., 2018. Power of Training and Development
on Employee Retention in Pharmaceutical Organization. IBT Journal of
Business Studies (IBTJBS), 14(2). Available at
http://jms.ilmauniversity.edu.pk/index.php/IBTJBS/article/download/506/231
Accessed on 15.12.2021
Alkhazali,
Z., Abu-Rumman, A., Khdour, N. and Al-Daoud, K.,
2020. Empowerment, HRM practices and organizational performance: a case study
of Jordanian commercial banks. Entrepreneurship and Sustainability
Issues, 7(4), pp.2991-3000.[Available at https://jssidoi.org/jesi/uploads/articles/28/Alkhazali_Empowerment_HRM_practices_and_organizational_performance_a_case_study_of_Jordanian_commercial_banks.pdfaccessed
on 28th December 2021]
Alkhazali, Z., Aldabbagh, I. and Abu-Rumman, A., 2019. TQM potential
moderating role to the relationship between HRM practices, KM strategies and
organizational performance: the case of Jordanian banks. Academy of
Strategic Management Journal, 18(3), pp.1-16.Available at https://www.researchgate.net/profile/Zeyad-Alkhazali/publication/330468842_TQM_Potential_Moderating_Role_to_the_Relationship_between_HRM_Practices_and_KM_Strategies_and_Organizational_Performance_The_Case_of_Jordanian_Banks/links/5dac64d6299bf111d4bf532e/TQM-Potential-Moderating-Role-to-the-Relationship-between-HRM-Practices-and-KM-Strategies-and-Organizational-Performance-The-Case-of-Jordanian-Banks.pdf [Accessed on 2 January
2022]
Alves, M.W.F.M., de
Sousa Jabbour, A.B.L., Kannan, D. and Jabbour, C.J.C., 2017. Contingency
theory, climate change, and low-carbon operations management. Supply Chain
Management: An International Journal. Available at
https://www.emerald.com/insight/content/doi/10.1108/SCM-09-2016-0311/full/pdf accessed on 13/12/2021
Armstrong, M., 2020. Human resource management
practice. London: Kogan page limited. Available at http://103.38.12.142:8081/jspui/bitstream/123456789/71/1/A%20Handbook%20of%20Human%20Resource%20Management%20Practice.pdf
[Accessed on 3/1/2022]
Armstrong, M., 2021. Performance management. Available
at
http://103.38.12.142:8081/jspui/bitstream/123456789/437/1/performance%20management%201.pdf
[Accessed on 3/1/2022]
Armstrong,
M., 2021. Performance management. available at
http://103.38.12.142:8081/jspui/bitstream/123456789/437/1/performance%20management%201.pdf
accessed on 20/12/2021
Armstrong, M.,
2021. Performance management. Available at
http://103.38.12.142:8081/jspui/bitstream/123456789/437/1/performance%20management%201.pdf
Accessed on 15.12.2021
Badke, W., 2021. Research
strategies: Finding your way through the information fog. Iuniverse. Available at
https://books.google.com/books?hl=en&lr=&id=Ou0lEAAAQBAJ&oi=fnd&pg=PT6&dq=Research+Strategies&ots=ZHB2tB_hvF&sig=5UDDL33Qxlf4HsqJo7GCm-FO6Xg
Accessed on 15.12.2021
Biswas, D.D., 2018. How
Companies Maintain their Workforce to Gain a Sustainable Competitive
Advantage. International Journal of Management, 9(1).
Available at
https://d1wqtxts1xzle7.cloudfront.net/56107122/IJM_09_01_007-with-cover-page-v2.pdf?Expires=1641179868&Signature=AY89tzuSUbzNB6dzqnsiYnK9RsTPA-82C3FwsiBWsOAZvla0qsYZsJWLxDVGWBoxAEv921o0kfO3iDBZGN1xlBz99rgXsPDtHj65FDWzTZPpms3Lh4L9Irds70QBtlUqAxKkwuInbTCbKvUtm3~gVkSckC0bV-50EKYcr9c-WqmAhEgoDYuzHXQvkEl1JGg~oqSNobQzZ1pMAgFGEU7Jz6YbrsatpJnRDWZ5I6~wfm891oHAKEadODz3aHSzrECV2H89UJwAkKG9CPz0DGYUmmRFCTNfpywbAtgBczWh0tfp2znu9VvbHztyfsZ1HxV4jdLPfJALkWd48mOph1mnFw__&Key-Pair-Id=APKAJLOHF5GGSLRBV4ZA
accessed on 11/12/2021
Bonache,
J. and Festing, M., 2020. Research paradigms in
international human resource management: An epistemological systematisation of
the field. German Journal of Human Resource Management, 34(2),
pp.99-123.[Available at https://journals.sagepub.com/doi/abs/10.1177/2397002220909780accessed
on 28th December, 2021]
Cappelli, P. and Tavis,
A., 2016. The performance management revolution. Harvard Business
Review, 94(10), pp.58-67. Available at
https://www.academia.edu/download/52227804/The_Future_of_Performance_Reviews.pdf
Accessed on 15.12.2021
Cappelli, P. and Tavis, A., 2016. The performance
management revolution. Harvard Business Review, 94(10), pp.58-67. Available at
https://www.academia.edu/download/52227804/The_Future_of_Performance_Reviews.pdf
[Accessed on 3/1/2022]
Chams, N. and Garc a-Bland n, J., 2019. On the
importance of sustainable human resource management for the adoption of
sustainable development goals. Resources, Conservation and Recycling, 141,
pp.109-122. Available at https://fardapaper.ir/mohavaha/uploads/2018/11/Fardapaper-On-the-importance-of-sustainable-human-resource-management-for-the-adoption-of-sustainable-development-goals.pdf
[Accessed on 3/1/2022]
Chowhan, J., Pries, F. and Mann, S., 2017. Persistent
innovation and the role of human resource management practices, work
organization, and strategy. Journal of Management & Organization, 23(3),
pp.456-471. Available at https://www.cambridge.org/core/journals/journal-of-management-and-organization/article/persistent-innovation-and-the-role-of-human-resource-management-practices-work-organization-and-strategy/91041BC5D101333C13EBF187EF15529D
[Accessed on 3/1/2022]
Cohen, E., 2017.
Employee training and development. In CSR for HR (pp.
153-162). Routledge. Available at
https://www.academia.edu/download/7265862/fai-09__hrdv_5610__j.pdf Accessed on
15.12.2021
Darshani, R.K.N.D.,
2018. The Impact of Training and Development on Employee Job Performance. THE
IMPACT OF TRAINING AND DEVELOPMENT ON EMPLOYEE JOB PERFORMANCE, 2(1),
pp.19-19. Available at
https://www.academia.edu/download/56605363/THE_IMPACT_OF_TRAINING_AND_DEVELOPMENT_ON.pdf
Accessed on 15.12.2021
Derfler-Rozin, R.,
Baker, B. and Gino, F., 2018. Compromised ethics in hiring processes? How
referrers power affects employees reactions to referral practices. Academy of
Management Journal, 61(2), pp.615-636. Available at
https://static1.squarespace.com/static/55dcde36e4b0df55a96ab220/t/5cccc6a4eef1a108d72a0093/1556924069575/Derfler-Rozin+et+al+2018.pdf
accessed on 04/12/2021
Diaz‐Carrion, R., L pez‐Fern ndez, M. and Romero‐Fernandez, P.M., 2018. Developing a sustainable HRM system
from a contextual perspective. Corporate Social Responsibility and
Environmental Management, 25(6), pp.1143-1153.
Available at https://onlinelibrary.wiley.com/doi/abs/10.1002/csr.1528
accessed on 24/12/2021
Easa, N.F. and El Orra,
H., 2020. HRM practices and innovation: an empirical systematic review. International
Journal of Disruptive Innovation in Government. Available at
https://www.emerald.com/insight/content/doi/10.1108/IJDIG-11-2019-0005/full/pdf[Accessed
on 2 January 2022]
Evans, S., 2017. HRM and
front line managers: the influence of role stress. The International
Journal of Human Resource Management, 28(22), pp.3128-3148.
Available at
https://kar.kent.ac.uk/53111/3/IJHRM_FLM_role%20stress_4th_revision_pre_publication_final_version.pdf
Accessed on 15.12.2021
Farr,
D., 2021. Worker voice and the health and safety regulatory system in
New Zealand: an interpretivist case study inquiry in the commercial
construction industry: a thesis presented in partial fulfilment of the
requirements for the degree of Doctor of Philosophy in Management at Massey
University, Palmerston North, New Zealand (Doctoral dissertation,
Massey University).[Available at
https://mro.massey.ac.nz/handle/10179/16776accessed
on 28th December, 2021]
Gadi, P.D. and Kee, D.H.M., 2018. Human resource management practices
and turnover intention: The mediating role of perceived organizational support
in tertiary institutions in Nigeria. International
Journal of Engineering & Technology, 7(3.25), pp.715-722. Available at:
https://www.researchgate.net/profile/Paul_Gadi/publication/328527915_Human_Resource_Management_Practices_and_Turnover_Intention_the_Mediating_Role_of_Perceived_Organizational_Support_in_Tertiary_Institutions_in_Nigeria/links/5bd26f1f4585150b2b876552/Human-Resource-Management-Practices-and-Turnover-Intention-the-Mediating-Role-of-Perceived-Organizational-Support-in-Tertiary-Institutions-in-Nigeria.pdf.
.[Accessed on:3rd Jan 2022]
Gillespie, M.A., Gillespie, J.Z., Sliter, K.A., Colatat, M.C., Nolan, K.P. and Guion, R.M., 2018. An SK
BARS system: Ongoing performance management with municipal police. Public
Personnel Management, 47(1), pp.93-114. Available at
https://journals.sagepub.com/doi/pdf/10.1177/0091026017738538 [Accessed on 3/1/2022]
Glaister, A.J., Karacay, G., Demirbag, M. and Tatoglu, E., 2018. HRM and performance The role of talent
management as a transmission mechanism in an emerging market context. Human
Resource Management Journal, 28(1), pp.148-166. Available at
https://openaccess.ihu.edu.tr/xmlui/bitstream/handle/20.500.12154/65/etatoglu_HRMJ_2017.PDF?sequence=4
Accessed on 15.12.2021
Gorman, C.A., Meriac, J.P., Roch, S.G., Ray, J.L. and Gamble, J.S., 2017.
An exploratory study of current performance management practices: Human
resource executives perspectives. International Journal of Selection and
Assessment, 25(2), pp.193-202. available at
https://www.researchgate.net/profile/C-Allen-Gorman/publication/316748035_An_exploratory_study_of_current_performance_management_practices_Human_resource_executives'_perspectives/links/59c92607a6fdccc71929e249/An-exploratory-study-of-current-performance-management-practices-Human-resource-executives-perspectives.pdf
accessed on 18/12/2021
Greer, C.R., 2021.
Strategic human resource management. New York: Pearson Custom Publishing.
Available at
http://dspace.vnbrims.org:13000/jspui/bitstream/123456789/4407/1/Strategic%20Human%20Resource%20Management%20view.pdf accessed on 13/12/2021
Guest, D.E., 2017. Human resource management and employee well‐being: Towards a new analytic
framework. Human resource management
journal, 27(1), pp.22-38.
Available at: https://onlinelibrary.wiley.com/doi/abs/10.1111/1748-8583.12139.
[Accessed on:3rd Jan 2022]
Hauff,
S., 2021. Analytical strategies in HRM systems research: a comparative analysis
and some recommendations. The International Journal of Human Resource
Management, 32(9), pp.1923-1952.[Available at https://www.tandfonline.com/doi/abs/10.1080/09585192.2018.1547779accessed
on 28th December, 2021]
Hauff,
S., Guerci, M., Dul, J. and van Rhee, H., 2021. Exploring necessary conditions
in HRM research: Fundamental issues and methodological implications. Human
Resource Management Journal, 31(1), pp.18-36.[Available at https://onlinelibrary.wiley.com/doi/abs/10.1111/1748-8583.12231
accessed on 28th December, 2021]
Hee, O.C., Qin, D.A.H., Kowang, T.O., Husin, M.M. and Ping, L.L., 2019. Exploring
the impact of communication on employee performance. International
Journal of Recent Technology and Engineering, 8(3), pp.654-658.
Available at
https://www.researchgate.net/profile/Ong_Hee/publication/337649379_Exploring_the_Impact_of_Communication_on_Employee_Performance/links/5de23d38299bf10bc3317a72/Exploring-the-Impact-of-Communication-on-Employee-Performance.pdf
Accessed on 15.12.2021
Hopper, E., 2020.
Maslow s Hierarchy of Needs Explained. ThoughtCo, ThoughtCo, 24. Available at
http://www.christianworldmedia.com/client/docs/603_1585079540_17.pdf accessed
on 13/12/2021
James, S. and Baruti,
M.H., 2021. DETERMINANTS OF STANDARDIZATION AND LOCALIZATION OF HUMAN RESOURCE
MANAGEMENT (HRM) PRACTICES IN MULTINATIONAL COMPANIES SUBSIDIARIES: A REVIEW
AND IMPLICATIONS. EPRA International Journal of Economic and Business
Review, 9(6), pp.29-42. [Accessed on 2 January 2022]
Johnson, P. and Szamosi,
L.T., 2018. HRM in changing organizational contexts. In Human resource
management (pp. 27-48). Routledge. Available at
https://www.taylorfrancis.com/chapters/edit/10.4324/9781315299556-2/hrm-changing-organizational-contexts-phil-johnson-leslie-szamosi
accessed on 16/12/2021
Kanaslan, E.K. and Iyem, C., 2016.
Is 360-degree feedback appraisal an effective way of performance evaluation.
International Journal of Academic Research in Business and Social Sciences,
6(5), pp.172-182. Available at
https://www.researchgate.net/profile/Ece-Kuzulu/publication/315938039_Is_360_Degree_Feedback_Appraisal_an_Effective_Way_of_Performance_Evaluation/links/5afa92d4a6fdccacab16b192/Is-360-Degree-Feedback-Appraisal-an-Effective-Way-of-Performance-Evaluation.pdf
[Accessed on 3/1/2022]
Kaufman, B.E., 2019. Managing the human factor.
Ithaca: Cornell University Press. Available at
https://www.degruyter.com/document/doi/10.7591/9780801461668/html [Accessed on
3/1/2022]
Khan, A.A., Abbasi,
S.O.B.H., Waseem, R.M., Ayaz, M. and Ijaz, M., 2016. Impact of training and
development of employees on employee performance through job satisfaction: A
study of telecom sector of Pakistan. Business Management and Strategy, 7(1),
pp.29-46. Available at
https://www.academia.edu/download/52343960/9024-34281-1-PB.pdf Accessed on
15.12.2021
Khan,
N.U., Wei, H., Yue, G., Nazir, N. and Zainol, N.R., 2021. Exploring Themes of
Sustainable Practices in Manufacturing Industry: Using Thematic Networks
Approach. Sustainability, 13(18), p.10288.[Available at https://www.mdpi.com/1271468accessed on 28th
December, 2021]
Larsen, H.H., 2017. Key
issues in training and development. In Policy and practice in European human
resource management (pp. 107-121). Routledge. available at
https://www.taylorfrancis.com/chapters/edit/10.4324/9781315231426-7/key-issues-training-development-henrik-holt-larsen
accessed on 14/12/2021
Leicht-Deobald, U., Busch, T., Schank, C., Weibel, A.,
Schafheitle, S., Wildhaber, I. and Kasper, G., 2019.
The challenges of algorithm-based HR decision-making for personal integrity.
Journal of Business Ethics, 160(2), pp.377-392. Available at
https://link.springer.com/article/10.1007/s10551-019-04204-w [Accessed on 3/1/2022]
Mahfoozi, A., Salajegheh, S., Ghorbani, M. and Sheikhi, A., 2018.
Developing a talent management model using government evidence from a
large-sized city, Iran. Cogent Business & Management, 5(1),
p.1449290. Available at
https://www.tandfonline.com/doi/pdf/10.1080/23311975.2018.1449290 accessed on
12/12/2021
Malik,
A., Froese, F.J. and Sharma, P., 2020. Role of HRM in knowledge integration:
Towards a conceptual framework. Journal of Business Research, 109,
pp.524-535. available at
https://www.sciencedirect.com/science/article/pii/S0148296319300293 accessed on
01/12/2021
Manuti, A., Giancaspro, M.L.,
Molino, M., Ingusci, E., Russo, V., Signore, F.,
Zito, M. and Cortese, C.G., 2020. Everything Will Be Fine : A Study on the
Relationship between Employees Perception of Sustainable HRM Practices and
Positive Organizational Behavior during COVID19. Sustainability, 12(23),
p.10216. available at https://farapaper.com/wp-content/uploads/2018/08/Fardapaper-Organizational-and-human-resource-management-and-innovation-Which-management-practices-are-linked-to-product-andor-process-innovation-1.pdf [Accessed on 2 January
2022]
Matthews, G., 2018.
Employee engagement: what s your strategy?. Strategic HR Review.
Available at https://e-tarjome.com/storage/panel/fileuploads/2019-05-06/1557117611_E11049-e-tarjome.pdf [Accessed on 2
January 2022]
Mazurchenko, A. and Mar kov , K., 2019. Digitally-powered human resource
management: skills and roles in the digital era. Acta Informatica Pragensia, 8(2), pp.72-87. Available at http://aip.vse.cz/pdfs/aip/2019/02/01.pdf [Accessed on 2
January 2022]
Milhem, M., Muda, H. and
Khalil, A., 2019. The effect of perceived transformational leadership style on
employee engagement: The mediating effect of Leader s emotional
intelligence. Foundations of Management, 11(1),
pp.33-42.Available at https://www.researchgate.net/profile/Habsah-Muda/publication/334740481_THE_IMPACT_OF_TRANSFORMATIONAL_LEADERSHIP_STYLE_ON_EMPLOYEE_ENGAGEMENT_USING_STRUCTURAL_EQUATION_MODELING_SEM/links/5efdc2cb458515505084a610/THE-IMPACT-OF-TRANSFORMATIONAL-LEADERSHIP-STYLE-ON-EMPLOYEE-ENGAGEMENT-USING-STRUCTURAL-EQUATION-MODELING-SEM.pdf [Accessed on 2 January
2022]
Mir, U.R., Hassan, S.S., Egel, E. and Murad, H.S.,
2019. An integrated framework for organizational performance enhancement
through spirituality. Journal of the Research Society of Pakistan, 56(2),
p.233. Available at http://pu.edu.pk/images/journal/history/PDF-FILES/20_56_2_19.pdf
[Accessed on 3/1/2022]
Morioka, S.N. and Carvalho, M.M., 2016. Measuring sustainability in
practice: exploring the inclusion of sustainability into corporate performance
systems in Brazilian case studies. Journal
of Cleaner Production, 136,
pp.123-133. Available at:
https://www.sciencedirect.com/science/article/pii/S0959652616001943. .[Accessed
on:3rd Jan 2022]
Mousa, M., Massoud, H.K.
and Ayoubi, R.M., 2020. Gender, diversity management perceptions, workplace
happiness and organisational citizenship behaviour. Employee Relations: The International Journal.
Available at
https://repository.cardiffmet.ac.uk/bitstream/handle/10369/11104/Gender%2C%20diversity%20management%20perceptions%2C%20workplace%20happiness%20and%20organizational%20citizenship%20behaviour.pdf?sequence=1&isAllowed=y
accessed on 17/12/2021
Ndevu, Z.J. and Muller, K., 2018. Operationalising
performance management in local government: The use of the balanced scorecard.
SA Journal of Human Resource Management, 16(1), pp.1-11. Available at
http://scholar.sun.ac.za/bitstream/handle/10019.1/106776/ndevu_operationalising_2018.pdf?sequence=1&isAllowed=y
[Accessed on 3/1/2022]
Nguyen,
d.t., ha, v.d. and dang, t.t.n., 2020. The impact of human resource management
activities on the compatibility and work results. The Journal of Asian
Finance, Economics, and Business, 7(9), pp.621-629.[Available at https://www.koreascience.or.kr/article/JAKO202026061031415.pageaccessed
on 28th December, 2021]
Noe, R.A. and Kodwani, A.D., 2018. Employee training and
development, 7e. McGraw-Hill Education. Available at https://is.vsh.cz/th/u9zm0/Employee_Training_and_Development.pdf
Accessed on 15.12.2021
Obeidat, B., Tawalbeh, H.F.
and Akour, M.A., 2019. Reviewing the Literature among
Human Resource Management (HRM) Practices, Total Quality Management (TQM)
Practices and Competitive Advantages. Journal of Social Sciences
(COES&RJ-JSS), 8(2), pp.327-358. Available at http://centreofexcellence.net/index.php/JSS/article/view/jss.2019.8.2.327.358
[Accessed on 3/1/2022]
Ojo, A.O., Tan, C.N.L.
and Alias, M., 2020. Linking green HRM practices to environmental performance
through pro-environment behaviour in the information
technology sector. Social Responsibility Journal. available
at
https://d1wqtxts1xzle7.cloudfront.net/65183342/LinkingGreenHRMPracticesToEnvironmentalPerformanceThroughPro_environmentBehaviourIn_TheInformationTechnologySector-with-cover-page-v2.pdf?Expires=1641183116&Signature=XhioM42ee3IoH50ICl8zuaRqDC55oabdYO0ydLqt1UDBejHlIVVd-Cs2A1GKXJRkR6RJSu7xg~o1hNBSrVboyEOPY9mtTaxt~jGEAlrYRA0vu3zBbDugI7VJUXRWrTZfiqYadwWVlQZ5Uq~thBjx-5h9FPRlOvqcR6m7b2s~~sAc8SPbN0dIJs4MY77r~KNMw2uCF4X8miSG9cLgvWeins8qlj3D3pG4427V4nyXA7qcJnUSdDshwGgDvwH2lKLZXwmoidF1fHQU1pDDZegxYSNMnoleo28aOsxVnBVSB12NLk-ynImGgziyUs8QLqPVDgwwPqVa5ikxwgAxbaJ4cQ__&Key-Pair-Id=APKAJLOHF5GGSLRBV4ZA
accessed on 10/12/2021
Okechukwu, W., 2017. INFLUENCE OF TRAINING AND
DEVELOPMENT, EMPLOYEE PERFORMANCE ON JOB SATISFACTION AMONG THE STAFF. Journal
of Technology Management and Business, 4(1). Available at
https://publisher.uthm.edu.my/ojs/index.php/jtmb/article/download/1628/1076
[Accessed on 3/1/2022]
Omoikhudu, J., 2017. The
Impact of Training and Development on Employee Retention in the Retail Sector,
an Examination of the Role of Coaching in a Leading Retailer in Dublin,
Republic of Ireland. A Case Study of Mark and Spencer s Store Dublin (Doctoral
dissertation, Dublin, National College of Ireland). Available at
http://norma.ncirl.ie/2830/1/julietomoikhudu.pdf Accessed on 15.12.2021
Paauwe, J. and Boon, C.,
2018. Strategic HRM: A critical review. Human resource management, pp.49-73.
Available at
http://www.microlinkcolleges.net/elib/files/postgraduate/Master%20of%20Business%20Administration/Human%20Resource%20Management%20A%20critical%20approach.pdf#page=51
accessed on 15/12/2021
Patil, N., HRM
strategies and MNCs from emerging economies in the UK. Available at https://d1wqtxts1xzle7.cloudfront.net/39729564/46849_1-with-cover-page-v2.pdf?Expires=1641181229&Signature=hEYpBtfGgocFhc7B2q64OcY7mHyFao020wQZsDXSIuMZVysrp62DgkZLCqAxeQmfJqaP9NMQBZNtmoQwWedi8a5eD7x5QczeWb5arAnY04MigF-xsM0d4IQxyxSnt7IWV8jTZ3kaxd-9BhRul3CKhsuvDVDd1qWSiQ4uGRbZBCWQ8wPUcZ80YTDbdZDfWuRsJCaJX5atKD9xTHikMrVwIkww8S3w2jmXtvZ9jkrCnJ4yMakc0GkD6EpBpVsYcB1CLtfI-eNRMW6GTZduejfzoSlamT65kS1ILEg7Scvfv4OANAHVNxZlwO1MnsbkvNeFRDv6PujUrhcYWpwJq8W2XQ__&Key-Pair-Id=APKAJLOHF5GGSLRBV4ZA [Accessed on 2 January
2022]
Petrick, J.A. and Furr, D.S., 2017. Total quality in
managing human resources. Abingdon: Routledge. Available at https://www.taylorfrancis.com/books/mono/10.1201/9780203735534/total-quality-managing-human-resources-joseph-petrick-diana-furr
[Accessed on 3/1/2022]
Pucik, V., Evans, P. and Bj rkman, I., 2017. The global
challenge: International human resource management. Available at
https://research.aalto.fi/en/publications/the-global-challenge-international-human-resource-management
[Accessed on 3/1/2022]
Ren, S. and Jackson,
S.E., 2020. HRM institutional entrepreneurship for sustainable business
organizations. Human Resource Management Review, 30(3),
p.100691. Available at https://www.researchgate.net/profile/Susan-Jackson-5/publication/334207286_HRM_institutional_entrepreneurship_for_sustainable_business_organizations/links/5d1d086092851cf44062ec54/HRM-institutional-entrepreneurship-for-sustainable-business-organizations.pdf [Accessed on 2
January 2022]
Ringle,
C.M., Sarstedt, M., Mitchell, R. and Gudergan, S.P.,
2020. Partial least squares structural equation modeling
in HRM research. The International Journal of Human Resource Management, 31(12),
pp.1617-1643.[Available at
https://www.tandfonline.com/doi/abs/10.1080/09585192.2017.1416655accessed on 28th
December, 2021]
Rozario, S.D., Venkatraman, S. and Abbas, A., 2019.
Challenges in recruitment and selection process: An empirical study.
Challenges, 10(2), p.35. Available at
https://www.mdpi.com/2078-1547/10/2/35/pdf [Accessed on 3/1/2022]
Sal, A. and Raja, M.,
2016. The impact of training and development on employees performance and
productivity. International Journal of Management Sciences and Business
Research, 5(7). Available at
https://papers.ssrn.com/sol3/papers.cfm?abstract_id=2849769 Accessed on
15.12.2021
Sardi,
A., Sorano, E., Garengo, P. and Ferraris, A., 2020.
The role of HRM in the innovation of performance measurement and management
systems: a multiple case study in SMEs. Employee Relations: The
International Journal.[Available
at https://www.emerald.com/insight/content/doi/10.1108/ER-03-2020-0101/full/htmlaccessed
on 28th December, 2021]
Schultza,
C., 2020 Essential future developmental areas for human resource managers
post-COVID-19. RE-IMAGINING MANAGEMENT RESEARCH, p.407.[Available at https://www.researchgate.net/profile/Hester-Spies/publication/356187592_The_impact_of_customer_attachment_on_consumption_emotions_in_South_African_private_hospitals/links/618fb71b61f09877209011e7/The-impact-of-customer-attachment-on-consumption-emotions-in-South-African-private-hospitals.pdf#page=408accessed on 28th
December, 2021]
Sekgala, T.K. and Holtzhausen, N.,
2016. An overview of training and development on performance enhancement.
Available at
https://repository.up.ac.za/bitstream/handle/2263/56439/Sekgala_Overview_2016.pdf?sequence=1[Accessed
on 3/1/2022]
Shantz, A., Alfes, K.
and Arevshatian, L., 2016. HRM in healthcare: The
role of work engagement. Personnel Review. Available at
https://eprints.kingston.ac.uk/id/eprint/32261/1/Arevshatian-L-32261.pdf
Accessed on 15.12.2021
Sousa, M.J., Pesqueira, A.M., Lemos, C., Sousa, M. and Rocha, ., 2019.
Decision-making based on big data analytics for people management in healthcare
organizations. Journal of medical systems,
43(9), pp.1-10. Available at:
https://link.springer.com/article/10.1007/s10916-019-1419-x. [Accessed on:3rd
Jan 2022]
Towers,
N., Abushaikha, I., Ritchie, J. and Holter, A., 2020.
The impact of phenomenological methodology development in supply chain
management research. Supply Chain Management: An International Journal.[Available at
https://www.emerald.com/insight/content/doi/10.1108/SCM-04-2019-0153/full/htmlaccessed on 28th
December, 2021]
Troth,
A.C. and Guest, D.E., 2020. The case for psychology in human resource
management research. Human Resource Management Journal, 30(1),
pp.34-48.[Available at https://onlinelibrary.wiley.com/doi/abs/10.1111/1748-8583.12237accessed
on 28th December, 2021]
Turner, P., 2019. Employee
engagement in contemporary organizations: Maintaining high productivity and
sustained competitiveness. Springer Nature. Available at https://link.springer.com/book/10.1007%2F978-3-030-36387-1[Accessed on 2
January 2022]
Wikhamn, W., 2019. Innovation,
sustainable HRM and customer satisfaction. International Journal of
Hospitality Management, 76, pp.102-110. Available at https://farapaper.com/wp-content/uploads/2019/11/Fardapaper-Innovation-sustainable-HRM-and-customer-satisfaction.pdf [Accessed on 2
January 2022]